Loading

澳门理工大学游客多元价值观研究成果刊于国际学术期刊

澳门理工大学
2023-09-14 16:19
  • 澳门理工大学游客多元价值观研究成果刊于国际学术期刊

未能播放Youtube视频

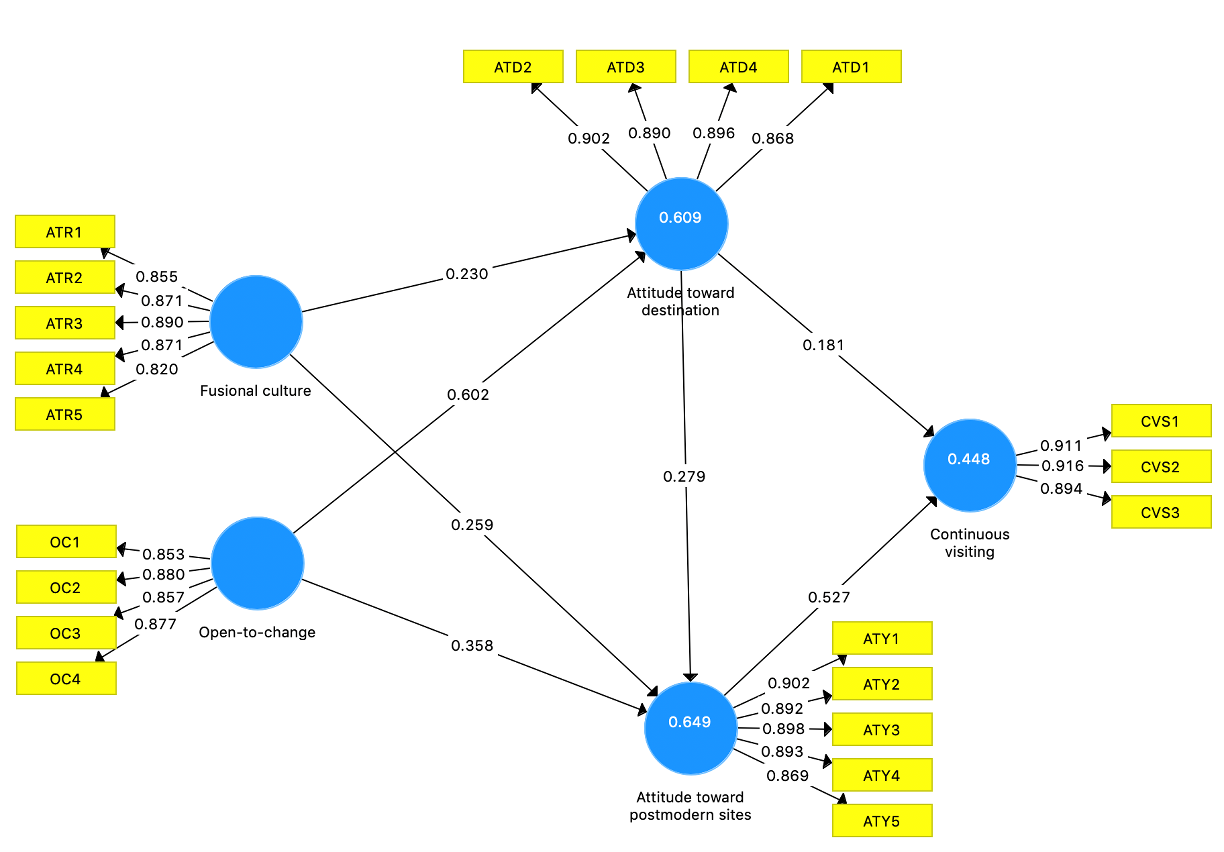
澳门理工大学博彩旅游教学及研究中心教授赖嘉伟联同研究团队,在旅业规划与管理学术期刊“Tourism Management Perspectives”上发表了题为《The impact of pluralistic values on postmodern tourists’ behavioural intention towards renovated heritage sites》(后现代游客的多元价值观对其参观修复后遗产景点行为意向的影响研究)的研究论文。该期刊同时收录于SSCI和Scopus资料库,且同时属SSCI旅游类及管理类一区期刊,影响因数8.7。

目前对后现代游客多元价值观的研究是绝无仅有的,对多元价值观的维度的了解更不清楚。本研究参考“价值─态度─行为”模型,提出“感知多元价值观”可能是影响后现代游客继续参观修复后遗产景点的主要原因。研究对后现代游客进行个人访谈,制定由“开放变革”和“融合文化”两个维度合共9个项目组成的多元价值观测量量表。对近400名后现代游客进行了问卷调查。应用偏最小平方的结构方程模型(PLS-SEM)进行分析,结果证明多元价值观影响游客对曾参观修复后遗产景点的态度和对其他后现代遗产景点的态度,然而这两种态度会影响游客参观其他后现代遗产景点的意愿。本研究丰富了我们对旅游研究中后现代主义以及多元价值对后现代游客态度和行为的影响的理解,并为政府及旅游业界促进后现代遗产景点的管理提供了启示,冀助力本澳经济适度多元的发展及建设世界旅游休闲中心。

赖嘉伟是美国史丹佛大学发布全球前百分之二的顶尖科学家,在SSCI/SCI期刊发表论文达90篇,积极培养大湾区高校旅游专业学术人才,为中国内地及澳门旅游业发展做贡献。


订阅新闻局Telegram政府新闻频道:https://t.me/macaogcs,即时接收最新消息。
订阅频道
澳门特别行政区政府新闻局 Facebook
澳门特别行政区政府新闻局 Facebook
澳门特别行政区政府新闻局 官方微信
澳门特别行政区政府新闻局 官方微信
微信订阅号:澳门政府信息 澳门政府资讯
微信订阅号:澳门特区发布 澳门特区发布
澳门特别行政区政府新闻局 政府新闻频道
澳门特别行政区政府新闻局 政府新闻频道
已复制连结
跳转到页面顶部