Loading

A partir da 01h00 do dia 04 de Setembro de 2022, implementação e cancelamento de medidas antiepidémicas para quem tenha estado em diversas áreas do Interior da China

Centro de Coordenação de Contingência do Novo Tipo de Coronavírus
2022-09-03 20:05
  • Anúncio n.º 421/A/SS/2022

  • Anúncio n.º 422/A/SS/2022

The Youtube video is unavailable

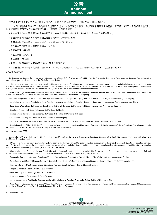
Tendo em consideração a evolução epidemiológica mais actualizada no Interior da China, os Serviços de Saúde, de acordo com o disposto nos artigos 10.º e 14.º da Lei n.º 2/2004 (Lei de Prevenção, Controlo e Tratamento de Doenças Transmissíveis), determinam que a partir da 01h00 do dia 04 de Setembro de 2022, são implementadas ou canceladas as medidas antiepidémicas para quem tenha estado em diversas áreas do Interior da China:

  1. São implementadas as medidas que, todos os indivíduos que entrem em Macau e tenham estado nos locais abaixo indicados, devem ser sujeitos à observação médica em local a designar até ao 7.º dia a contar do dia seguinte à data de saída destes locais, não podendo esse período ser inferior a 5 dias; em seguida, proceder-se-á à autogestão de saúde até ao 3.º dia a contar do dia seguinte à data do levantamento da observação médica. Por sua vez, todos os indivíduos que já tenham entrado em Macau e tenham estado nos locais abaixo indicados, o seu Código de Saúde será convertido para a cor amarela e esses indivíduos devem ser submetidos à autogestão da saúde até ao 7.º dia a contar do dia seguinte à data de saída dos locais afectados, e devem ser sujeitos, de imediato, a um teste de ácido nucleico, bem como a testes de ácido nucleico, na ordem sequencial de 1.º, 2.º, 4.º e 7.º dias a partir do dia seguinte à saída da zona de risco relevante, até ao 7.º dia a contar do dia seguinte à data de saída das zonas de risco relevantes: 
  1. Subdistrito de Qinglongqiao do Distrito de Haidian da Cidade de Pequim;
  2. Complexo residencial de Liuyuanli da Rua de Xiangyanglu do Distrito de Nankai, Complexo residencial de Renheli da Vila de Dasi do Distrito de Xiqing da Cidade de Tianjin;
  3. Distrito de Alta Tecnologia da Cidade de Dalian da Província de Liaoning;
  4. Distritos de Nanguan, de Kuancheng, de Chaoyang, de Erdao, de Luyuan e de Desenvolvimento Económico da Cidade de Changchun da Província de Jilin;
  5. Subdistrito de Hongmeilu do Distrito de Xuhui da Cidade de Xangai;
  6. Distrito de Yujiang da Cidade de Yingtan; Condado de Xiajiang da Cidade de Jian da Província de Jiangxi;
  7. Condado de Yichuan da Cidade de Luoyang da Província de Henan;
  8. Subdistrito de Dashi do Distrito de Panyu da Cidade de Guangzhou; Subdistrito de Meilin do Distrito de Futian, Subdistrito de Shiyan do Distrito de Baoan, Subdistritos de Henggang e de Nanwan do Distrito de Longgang e Subdistrito de Guanhu do Distrito de Longhua da Cidade de Shenzhen, da Província de Guangdong;
  9. Condado Autónomo de Lingshui Li da Província de Hainão;
  10. Distrito de Renhe da Cidade de Panzhihua, Cidade de Maerkang da Prefeitura Autónoma Tibetana e Qiang de Aba da Província de Sichuan;
  11. Distrito de Huaxi da Cidade de Guiyang da Província de Guizhou.
  1. São implementadas as medidas que, os indivíduos que entrem ou já tenham entrado em Macau, antes ou até ao 7.º dia a contar do dia seguinte à data de saída da zona de risco relevante, devem estar atentos ao seu estado de saúde; o seu Código de Saúde não será convertido para a cor amarela, durante esse período, mas devem ser submetidos, de imediato, a um teste de ácido nucleico, bem como a testes de ácido nucleico na ordem sequencial do 1.º, 2.º, 4.º e 7.º dias, a partir do dia seguinte à saída da área de risco relevante e com o limite até ao 7.º dia referido;
  1. Vila de Nancun, Subdistritos de Luopu, de Zhongcun e de Shibi do Distrito de Panyu da Cidade de Guangzhou da Província de Guangdong.
  1. São canceladas as medidas que, todos os indivíduos que entrem ou já tenham entrado em Macau e tenham estado nos locais abaixo indicados, devem ser sujeitos à observação médica em local a designar até ao 7.º dia a contar do dia seguinte à data de saída destes locais, não podendo esse período ser inferior a 5 dias; em seguida, proceder-se-á à autogestão de saúde até ao 3.º dia a contar do dia seguinte à data do levantamento da observação médica. 
  1. Fazenda Fangcaohu da Sexta Divisão do Corpo de Produção e Construção de Xinjiang da Cidade de Urumqi da Região Autónoma Uigur de Xinjiang;
  2. Condados de Lang e de Gongbujiangda da Cidade de Nyingchi, Condados de Dingjie e de Angren da Cidade de Shigatse da Região Autónoma do Tibete;
  3. Zona de Alta Tecnologia da Cidade de Xian, Distrito de Linwei, Condado de Pucheng da Cidade de Weinan da Provincia de Shaanxi;
  4. Distrito de Pingan da Cidade de Haidong da Província de Qinghai;
  5. Cidade a nível de condado de Zhuozhou da Cidade de Baoding da Província de Hebei;
  6. Condado de Lianjiang da Cidade de Fuzhou da Província de Fujian;
  7. Complexo residencial de Juhao Xiangxi Meilin e a sua loja afiliada da Vila de Tongjiaxi do Distrito de Beibei da Cidade de Chongqing;
  8. Condado de Xihe, Aldeia de Liziba (Desde leste de Majiawanshepaifang, oeste da Liquidambar formosana de Dujiayuanshefan’aijia, até norte de Mozipingshe) da Vila de Bikou do Condado de Wen da Cidade de Longnan da Província de Gansu;
  9. Fase 5 de Xinghaimingcheng, área delimitada pelas Avenida de Baoan - Avenida de Shennan - Avenida de Nanshan - Estrada de Xuefu - Avenida de Baía da Lua, do Subdistrito de Nantou do Distrito de Nanshan da Cidade de Shenzhen da Província de Guangdong.

A tabela com as informações completas, relativa às medidas antiepidémicas impostas pela RAEM, para determinadas áreas do Interior da China, pode ser consultada através da seguinte ligação: https://www.ssm.gov.mo/apps1/gcs/medobs/pt.

Observações:

Actualmente, as medidas antiepidémicas aplicadas às pessoas que vieram de determinadas zonas de risco do Interior da China para Macau, são as seguintes:

1. Os indivíduos que entrem ou já tenham entrado em Macau, antes ou até ao 7.º dia a contar do dia seguinte à data de saída da zona de risco relevante, devem estar atentos ao seu estado de saúde. Os indivíduos que apresentem sintomas suspeitos de infecção pela COVID-19, devem imediatamente recorrer ao médico e submeterem-se ao teste de ácido nucleico;

2. Os indivíduos que entrem ou já tenham entrado em Macau, antes ou até ao 7.º dia a contar do dia seguinte à data de saída da zona de risco relevante, devem estar atentos ao seu estado de saúde; o seu Código de Saúde não será convertido para a cor amarela, durante esse período, mas devem ser submetidos, de imediato, a um teste de ácido nucleico, bem como a testes de ácido nucleico na ordem sequencial do 1.º, 2.º, 4.º e 7.º dias, a partir do dia seguinte à saída da área de risco relevante e com o limite até ao 7.º dia referido;

3. Os indivíduos que tenham estado em determinadas zonas de risco e, que entrem em Macau, devem ser sujeitos à observação médica em local a designar, até ao 7.º dia a contar do dia seguinte, à data de saída destes locais, não podendo esse período ser inferior a 5 dias; em seguida, proceder-se-á à autogestão de saúde até ao 3.º dia, a contar do dia seguinte à data do levantamento da observação médica;

4. Os indivíduos que tenham estado em determinadas zonas de risco e que já entraram em Macau:

4A. O Código de Saúde será convertido para a cor amarela e esses indivíduos devem ser submetidos à autogestão da saúde até ao 7.º dia a contar do dia seguinte à data de saída dos locais afectados, e devem ser sujeitos, de imediato, a um teste de ácido nucleico, bem como a testes de ácido nucleico na ordem sequencial de 1.º, 2.º, 4.º e 7.º dias a partir do dia seguinte à saída da zona de risco relevante, até ao 7.º dia a contar do dia seguinte à data de saída das zonas de risco relevantes;

4B. Devem ser sujeitos à observação médica em local a designar até ao 7.º dia, a contar do dia seguinte à data de saída destes locais, não podendo esse período ser inferior a 5 dias; em seguida, proceder-se-á à autogestão de saúde até ao 3.º dia, a contar do dia seguinte à data do levantamento da observação médica. Para uma organização da observação médica, é favor consultar a plataforma de apoio na página electrónica https://www.ssm.gov.mo/covidq ou ligar para o telefone: + 853 28700800.

Os requisitos de autogestão de saúde após a conclusão da observação médica são as seguintes:

1) Durante o período de autogestão da saúde, deve gerar o Código de Saúde de Macau, utilizando o mesmo documento de identificação que foi apresentado no momento da entrada e no período de observação médica, e submeter-se ao teste de ácido nucleico de COVID-19 nos 1.º, 2.º, 3.º dias, contados a partir do dia seguinte à data de levantamento da observação médica;

2) Antes de se obter o resultado negativo do teste de ácido nucleico, no 3.º dia, a contar do dia seguinte à data de levantamento da observação médica, o Código de Saúde de Macau mantém-se em amarelo e, posteriormente, passa a ser verde;

3) Não é permitida a deslocação ao Interior da China via Macau, antes do Código de Saúde ser convertido na cor verde;

4) Se não for realizado o teste de ácido nucleico nos 1.º, 2.º e 3.º dias a contar do dia seguinte à data de levantamento da observação médica, o Código de Saúde de Macau será alterado para vermelho;

5) Caso o resultado do teste de ácido nucleico seja positivo aquando da entrada em Macau ou, durante o período de observação médica, o indivíduo deve ser sujeito ao isolamento centralizado pelo menos, até ao 10.º dia a contar do dia seguinte à data de entrada em Macau.

A ligação para a marcação prévia do teste gratuito de ácido nucleico é: https://app.ssm.gov.mo/mandatoryrnatestbook. Os resultados dos testes de ácido nucleico gratuitos não poderão ser utilizados para entrada e saída de Macau. Se o teste do ácido nucleico for efectuado a expensas próprias, deve ainda ser efectuado o registo na referida ligação para que a restrição ao código de saúde amarelo seja levantada a tempo.

O Centro de Coordenação e Contingência apela a todos os residentes para prestarem atenção ao desenvolvimento da epidemia nos locais onde se encontram ao viajar para o exterior. E ainda, é necessário insistir no uso de máscaras, implementar de forma rigorosa várias medidas de prevenção de epidemia, manter distância social e evitar aglomerações de multidões.

Além disso, é salientado que a inoculação da vacina pode prevenir, de forma mais eficaz, a pneumonia causada pelo novo tipo de coronavírus e reduzir efectivamente o risco de infecção, os casos graves e evitar em algumas situações a morte, para construir uma barreira imunológica que proteja todos os residentes, os seus familiares e Macau.

Nesse sentido, a vacinação deve ser programada de forma ordenada nesta fase. As pessoas que já foram vacinadas devem, ainda, evitar deslocações às áreas de alto risco. Em caso de necessidade, só devem deslocar-se a essas áreas decorridos 14 após a administração das vacinas do esquema vacinal primário, assim como da vacina de reforço para que o corpo desenvolva imunidade suficiente para reduzir a risco de infecção.


Subscreva “GCS RAEM – Plataforma de notícias do governo” no Telegram https://t.me/macaogcsPT para receber as últimas notícias do governo.
Inscrição
GCS RAEM Facebook
GCS RAEM Facebook
GCS RAEM Wechat Channel
GCS RAEM Wechat Channel
Wechat: informações do governo de Macau 澳門政府資訊
Wechat: divulgação da RAEM 澳門特區發佈
GCS RAEM Plataforma de notícias do governo
GCS RAEM Plataforma de notícias do governo
Link is copied.
Saltar para o topo da página