Loading

環保局按序設置逾百個廢舊電池收集點

環境保護局
2016-12-30 16:54
  • 環保局陸續增設逾百個廢舊電池收集點

  • 環保局已於50個公共垃圾房設置廢舊電池回收箱

  • 環保局已於50個公共垃圾房設置廢舊電池回收箱

  • 環保局會為參與廢舊電池收集計劃之機構提供合適的回收箱。

未能播放Youtube視頻

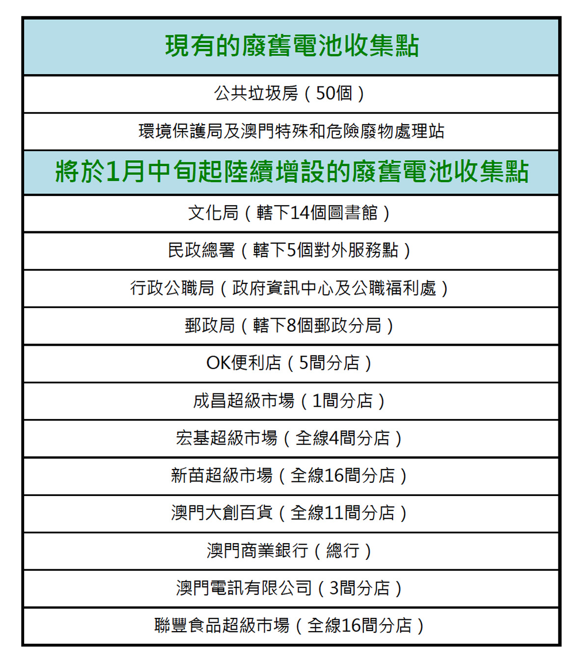
環境保護局正分階段在全澳各區拓展廢舊電池收集網絡,今年度已完成50個公共垃圾房廢舊電池收集點的設置,同時,明年1月中旬將繼續落實在公共部門對外服務點、商號及機構門市內增設80多個收集點,為市民提供更多、更便捷的廢舊電池收集途徑。

 

50個可供收集廢舊電池的公共垃圾房分佈全澳各區,包括澳門半島42個、氹仔島5個、路環島3個。而設於環境保護局和澳門特殊和危險廢物處理站的收集點會繼續對外開放。

 

此外,環境保護局聯同政府部門、商號及機構合作,將於明年1月中旬起陸續於全澳各區新增設80多個廢舊電池收集點,包括:文化局轄下14個圖書館、郵政局轄下8個郵政分局、民政總署轄下5個對外服務點、行政公職局的政府資訊中心及公職福利處;以及57間參與設點的超級市場、便利店、電訊公司及銀行等(詳見下表),各收集點地址、開放時間及《廢舊電池收集指引》可瀏覽本局網頁www.dspa.gov.mo/batteryrecycling.aspx或致電環保熱線2876 2626查詢。

 

廢舊電池收集計劃主要收集常用電器及電子產品使用的一次性電池(包括筒型及鈕扣電池)以及充電池(包括鋰離子(Li-ion)、鋰聚合物(Li-polymer)、鎳氫(NiMH)及鎳鎘(NiCd)電池)。當中,在回收充電池前須先在金屬接觸點上貼上遮蔽保護膠紙,以防止金屬接觸點在儲存及運送中意外觸碰,造成短路之危險。

 

環境保護工作的成功實施,有賴市民和社會各界的積極參與和配合。環境保護局會通過持續擴大廢舊電池收集網絡,為市民提供更便捷的廢舊電池收集途徑,並將收集到的廢舊電池運到澳門特殊和危險廢物處理站作無害化處理,未來在條件成熟時更會透過區域合作進行資源化處理。然而,源頭減廢才是減少廢舊電池產生的最有效方法,環境保護局亦呼籲市民儘量減少不必要的浪費,鼓勵以充電池代替一次性電池,將剩餘電力再利用(一次性電池電力尚未耗盡時,可裝配到低耗電物品,例如遙控器等),這樣既符合成本效益亦更環保。

 


 


訂閱新聞局Telegram政府新聞頻道:https://t.me/macaogcs,即時接收最新消息。
訂閱頻道
澳門特別行政區政府新聞局 Facebook
澳門特別行政區政府新聞局 Facebook
澳門特別行政區政府新聞局 官方微信
澳門特別行政區政府新聞局 官方微信
微信訂閱號:澳門政府資訊 澳門政府資訊
微信訂閱號:澳門特區發佈 澳門特區發佈
澳門特別行政區政府新聞局 政府新聞頻道
澳門特別行政區政府新聞局 政府新聞頻道
已複製連結
跳到頁面頂部