Loading

O ISAF publicou duas instruções técnicas: “Boas práticas clínicas de medicamentos” e “Boas práticas de fabrico de medicamentos estéreis”

Instituto para a Supervisão e Administração Farmacêutica
2024-12-26 19:09
  • As instruções técnicas sobre as “Boas práticas clínicas de medicamentos (GCP)”

  • As instruções técnicas sobre as “Boas práticas de fabrico de medicamentos estéreis”

  • As instruções técnicas sobre as “Boas práticas clínicas de medicamentos (GCP)”

  • As instruções técnicas sobre as “Boas práticas de fabrico de medicamentos estéreis”

The Youtube video is unavailable

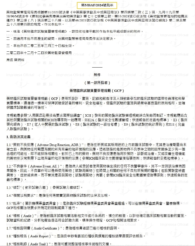
Com o intuito de reforçar a gestão de todo o ciclo de vida de medicamentos e em articulação com o desenvolvimento da diversificação adequada da economia de Macau, o Instituto para a Supervisão e Administração Farmacêutica (ISAF) publicou, em 26 de Dezembro de 2024, duas instruções técnicas, nomeadamente, as “Boas práticas clínicas de medicamentos (GCP)” e as “Boas práticas de fabrico de medicamentos estéreis”. As duas instruções técnico acima referidas entrarão em vigor a partir de 30 de Março de 2025, e as existentes fábricas locais de medicamentos que exercem a actividade de fabrico de medicamentos estéreis têm um período de transição de 5 anos para cumprir os requisitos das novas normas.

Regulamentar a gestão de ensaios clínicos, promover a inovação na investigação e desenvolvimento de medicamentos

As instruções técnicas sobre as “Boas práticas clínicas de medicamentos (GCP)” foram elaboradas com referência à vigente Adenda Integrada das Boas Práticas Clínicas, publicada pelo Conselho Internacional de Harmonização de Requisitos Técnicos para Produtos Farmacêuticos para Uso Humano (ICH), e em articulação com as necessidades do desenvolvimento dos ensaios clínicos da medicina tradicional chinesa em Macau, com o objectivo de controlar rigorosamente todo o processo de ensaios clínicos de medicamentos, fornecendo dados completos, precisos e verdadeiros sobre a eficácia e a segurança dos medicamentos e garantindo os direitos, a segurança e o bem-estar dos sujeitos do ensaio. As GCP fornecem um suporte importante para a realização dos ensaios clínicos, articulando-se com os recursos dos dois Laboratórios de Referência do Estado para Investigação de Qualidade em Medicina Chinesa de Macau, das instituições de ensino superior e das instituições de investigação e desenvolvimento clínico, entre outros, podendo, através dos ensaios clínicos, transformar os resultados da investigação científica em aplicações clínicas, no sentido de promover o desenvolvimento da investigação farmacêutica e dos medicamentos inovadores de Macau.

Elevar o nível da gestão de qualidade de medicamentos fabricados em Macau, promover o desenvolvimento de alta qualidade da indústria

As instruções técnicas sobre as “Boas práticas de fabrico de medicamentos estéreis” foram elaboradas com referência à vigente “WHO good manufacturing practices for sterile pharmaceutical products”, publicado pela Organização Mundial da Saúde (OMS), e servem de uma parte integrante do apêndice das vigentes “Boas práticas de fabrico de medicamentos (GMP)” de Macau. Tendo em conta os riscos e as especificidades de medicamentos estéreis, esta norma introduziu, com base nas GMP existentes, um novo conceito de estratégia de controlo de contaminação e acrescentou requisitos técnicos específicos em matéria de fábrica, instalações e equipamentos, pessoal, técnicas de produção, monitorização ambiental e de processos e controlo de qualidade, entre outros aspectos, com o objectivo de reduzir o risco de contaminação de medicamentos estéreis, garantir a qualidade e a segurança de produtos, promover a articulação do nível do sector farmacêutico local com os padrões internacionais e aumentar a competitividade das exportações.

O ISAF continua a aperfeiçoar e a elaborar normas para o sector farmacêutico, reforçando a gestão de todo o ciclo de vida de medicamentos, a fim de proteger e promover a saúde pública, ao mesmo tempo, apoiar e facilitar o desenvolvimento de alta qualidade da indústria. O ISAF vai organizar uma sessão de esclarecimento para o sector, explicando detalhadamente o conteúdo essencial das instruções técnicas, para que o sector possa conhecer os respectivos requisitos e normas concretos. O público pode consultar o conteúdo das duas instruções técnicas acima referidas na área de “Legislação” da página electrónica do ISAF (https://www.isaf.gov.mo).


Subscreva “GCS RAEM – Plataforma de notícias do governo” no Telegram https://t.me/macaogcsPT para receber as últimas notícias do governo.
Inscrição
GCS RAEM Facebook
GCS RAEM Facebook
GCS RAEM Wechat Channel
GCS RAEM Wechat Channel
Wechat: informações do governo de Macau 澳門政府資訊
Wechat: divulgação da RAEM 澳門特區發佈
GCS RAEM Plataforma de notícias do governo
GCS RAEM Plataforma de notícias do governo
Link is copied.
Saltar para o topo da página