Loading

8月16日凌晨1時起新增或取消對曾到內地相關區域人士的防疫措施

新型冠狀病毒感染應變協調中心
2022-08-15 20:01
  • 第376/A/SS/2022號

  • 第377/A/SS/2022號

未能播放Youtube視頻

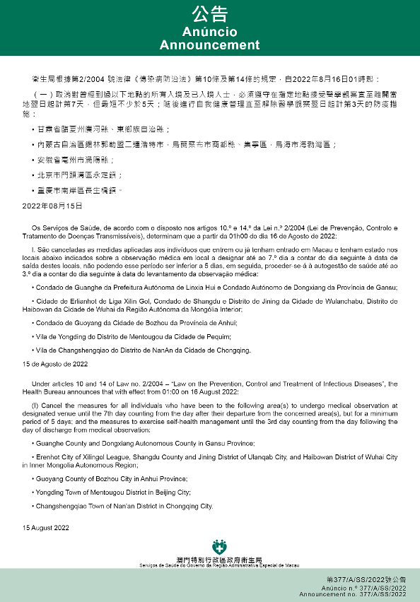
新型冠狀病毒感染應變協調中心(下稱應變協調中心)宣佈,因應內地的疫情變化,衛生局根據第2/2004號法律《傳染病防治法》第10條和第14條的規定,自2022年8月16日凌晨1時起,新增或取消對曾到內地相關區域人士的防疫措施:

(一)新增對曾經到過以下地點的所有入境及已入境人士,必須遵守在指定地點接受醫學觀察直至離開當地翌日起計第7天,但最短不少於5天;隨後進行自我健康管理直至解除醫學觀察翌日起計第3天:

  • 海南省海口市瓊山區;
  • 西藏自治區林芝市工布江達縣、朗縣;山南市貢嘎縣、瓊結縣、加查縣,那曲市索縣、巴青縣;
  • 青海省海東市民和回族土族自治縣,海南藏族自治州共和縣恰卜恰鎮城北新區仁和路棚戶四區;
  • 上海市閔行區古美路街道、吳涇鎮;
  • 新疆維吾爾自治區新疆生產建設兵團第四師六十一團、新疆生產建設兵團第六師共青團農場、新疆生產建設兵團第四師七十七團、新疆生產建設兵團第四師師直社區軍墾花苑三區、新疆生產建設兵團第六師一零一團南區。

(二)取消曾經到過以下地點的所有入境及已入境人士遵守上述防疫措施:

  • 甘肅省臨夏州廣河縣、東鄉族自治縣;
  • 內蒙古自治區錫林郭勒盟二連浩特市,烏蘭察布市商都縣、集寧區,烏海市海勃灣區;
  • 安徽省亳州市渦陽縣;
  • 北京市門頭溝區永定鎮;
  • 重慶市南岸區長生橋鎮。

澳門特別行政區採取和中國內地特定區域有關的防疫措施表格,可進入以下連結查閱最新資訊:https://www.ssm.gov.mo/apps1/gcs/medobs/ch

省/自治區/直轄市

城市

區域

生效時間

防疫措施

相關公告

四川省

德陽市

旌陽區

2022年08月12日01時

3、4B

368/A/SS/2022

浙江省

金華市

義烏市

2022年08月04日01時

3、4B

350/A/SS/2022

   

東陽市

2022年08月10日01時

3、4B

364/A/SS/2022

廣東省

湛江市

雷州市

2022年08月06日01時

3、4B

355/A/SS/2022

   

廉江市

2022年08月08日01時

3、4B

359/A/SS/2022

   

湛江經濟技術開發區

2022年08月09日01時

3、4B

361/A/SS/2022

   

徐聞縣

2022年08月09日01時

3、4B

361/A/SS/2022

   

霞山區

2022年08月13日01時

3、4B

370/A/SS/2022

 

珠海市

香洲區拱北街道僑光社區富紳花園

2022年08月15日01時

3、4A

374/A/SS/2022

   

香洲區拱北街道僑光社區富紳花園頂福樓

2022年08月15日01時

3、4B

374/A/SS/2022

 

茂名市

茂南區鰲頭鎮

2022年08月09日01時

3、4B

361/A/SS/2022

   

電白區水東街道

2022年08月09日01時

3、4B

361/A/SS/2022

   

電白區陳村街道

2022年08月09日01時

3、4B

361/A/SS/2022

   

電白區旦場鎮

2022年08月09日01時

3、4B

361/A/SS/2022

 

東莞市

東城街道

2022年08月11日01時

3、4B

366/A/SS/2022

 

深圳市

南山區粵海街道潤府二期

2022年08月12日01時

3、4B

368/A/SS/2022

   

南山區粵海街道

2022年08月12日01時

3、4A

368/A/SS/2022

   

南山區西麗街道

2022年08月14日01時

3、4B

372/A/SS/2022

   

福田區福保街道

2022年08月14日01時

3、4B

372/A/SS/2022

 

揭陽市普寧市

流沙東街道

2022年08月13日01時

3、4B

370/A/SS/2022

   

佔隴鎮

2022年08月13日01時

3、4B

370/A/SS/2022

河南省

商丘市

寧陵縣

2022年08月03日01時

3、4B

348/A/SS/2022

   

梁園區

2022年08月08日01時

3、4B

359/A/SS/2022

 

鄭州市

鞏義市

2022年08月13日01時

3、4B

370/A/SS/2022

湖北省

潛江市

全域

2022年08月08日01時

3、4B

359/A/SS/2022

 

十堰市

張灣區漢江街辦陽光棲谷小區

2022年08月14日01時

3、4B

372/A/SS/2022

   

鄖陽區茶店鎮神河區

2022年08月14日01時

3、4B

372/A/SS/2022

河北省

石家莊市

新樂市

2022年08月10日01時

3、4B

364/A/SS/2022

 

張家口市

懷來縣

2022年08月15日01時

3、4B

374/A/SS/2022

甘肅省

張掖市

甘州區

2022年08月11日01時

3、4B

366/A/SS/2022

   

山丹縣

2022年08月11日01時

3、4B

366/A/SS/2022

   

臨澤縣

2022年08月13日01時

3、4B

370/A/SS/2022

廣西壯族自治區

北海市

海城區

2022年07月28日01時

3、4B

338/A/SS/2022

   

銀海區

2022年07月28日01時

3、4B

338/A/SS/2022

   

鐵山港區

2022年07月28日01時

3、4B

338/A/SS/2022

北京市

石景山區

古城街道

2022年08月09日01時

3、4B

361/A/SS/2022

新疆維吾爾自治區

烏魯木齊市

新疆生產建設兵團第四師六十二團

2022年08月02日01時

3、4B

346/A/SS/2022

   

新疆生產建設兵團第四師六十四團

2022年08月05日01時

3、4B

353/A/SS/2022

   

新疆生產建設兵團第四師七十團

2022年08月06日01時

3、4B

355/A/SS/2022

   

新疆生產建設兵團第四師七十三團

2022年08月12日01時

3、4B

368/A/SS/2022

   

新疆生產建設兵團第八師石河子市

2022年08月09日01時

3、4B

361/A/SS/2022

   

新疆生產建設兵團第六師芳草湖農場

2022年08月14日01時

3、4B

372/A/SS/2022

   

新疆生產建設兵團第四師六十一團

2022年08月16日01時

3、4B

376/A/SS/2022

   

新疆生產建設兵團第六師共青團農場

2022年08月16日01時

3、4B

376/A/SS/2022

   

新疆生產建設兵團第四師七十七團

2022年08月16日01時

3、4B

376/A/SS/2022

   

新疆生產建設兵團第四師師直社區軍墾花苑三區

2022年08月16日01時

3、4B

376/A/SS/2022

   

新疆生產建設兵團第六師一〇一團南區

2022年08月16日01時

3、4B

376/A/SS/2022

   

天山區

2022年08月09日01時

3、4B

361/A/SS/2022

   

沙依巴克區

2022年08月09日01時

3、4B

361/A/SS/2022

   

達坂城區

2022年08月09日01時

3、4B

361/A/SS/2022

   

新市區

2022年08月13日01時

3、4B

370/A/SS/2022

   

頭屯河區

2022年08月13日01時

3、4B

370/A/SS/2022

   

水磨溝區

2022年08月13日01時

3、4B

370/A/SS/2022

   

米東區

2022年08月13日01時

3、4B

370/A/SS/2022

 

伊犁哈薩克自治州

伊寧市

2022年08月04日01時

3、4B

350/A/SS/2022

   

伊寧縣

2022年08月04日01時

3、4B

350/A/SS/2022

   

尼勒克縣

2022年08月05日01時

3、4B

353/A/SS/2022

 

阿克蘇地區

阿克蘇市

2022年08月09日01時

3、4B

361/A/SS/2022

   

拜城縣

2022年08月09日01時

3、4B

361/A/SS/2022

   

庫車市

2022年08月12日01時

3、4B

368/A/SS/2022

   

新和縣

2022年08月13日01時

3、4B

370/A/SS/2022

 

喀什地區

澤普縣

2022年08月09日01時

3、4B

361/A/SS/2022

   

喀什市

2022年08月15日01時

3、4B

374/A/SS/2022

 

吐魯番市

高昌區

2022年08月10日01時

3、4B

364/A/SS/2022

 

博爾塔拉蒙古自治州

博樂市

2022年08月11日01時

3、4B

366/A/SS/2022

 

巴音郭楞蒙古自治州

庫爾勒市

2022年08月12日01時

3、4B

368/A/SS/2022

   

焉耆回族自治縣

2022年08月13日01時

3、4B

370/A/SS/2022

 

哈密市

伊州區

2022年08月15日01時

3、4B

374/A/SS/2022

內蒙古自治區

烏蘭察布市

察哈爾右翼後旗

2022年08月06日01時

3、4B

355/A/SS/2022

 

巴彥淖爾市

烏拉特中旗

2022年08月09日01時

3、4B

361/A/SS/2022

海南省

三亞市

崖州區

2022年08月04日01時

3、4B

350/A/SS/2022

   

吉陽區

2022年08月05日01時

3、4B

353/A/SS/2022

   

天涯區

2022年08月05日01時

3、4B

353/A/SS/2022

   

海棠區

2022年08月12日01時

3、4B

368/A/SS/2022

 

臨高縣

全域

2022年08月05日01時

3、4B

353/A/SS/2022

 

海口市

秀英區

2022年08月06日01時

3、4B

355/A/SS/2022

   

龍華區

2022年08月09日01時

3、4B

361/A/SS/2022

   

美蘭區

2022年08月09日01時

3、4B

361/A/SS/2022

   

瓊山區

2022年08月16日01時

3、4B

376/A/SS/2022

 

五指山市

全域

2022年08月06日01時

3、4B

355/A/SS/2022

 

儋州市市轄區

白馬井鎮

2022年08月06日01時

3、4B

355/A/SS/2022

   

那大鎮主城區

2022年08月09日01時

3、4B

361/A/SS/2022

   

排浦鎮

2022年08月13日01時

3、4B

370/A/SS/2022

   

光村鎮

2022年08月13日01時

3、4B

370/A/SS/2022

   

木棠鎮

2022年08月13日01時

3、4B

370/A/SS/2022

   

和慶鎮

2022年08月13日01時

3、4B

370/A/SS/2022

   

洋浦片區

2022年08月13日01時

3、4B

370/A/SS/2022

   

雅星鎮

2022年08月15日01時

3、4B

374/A/SS/2022

   

新州鎮

2022年08月15日01時

3、4B

374/A/SS/2022

 

澄邁縣

全域

2022年08月15日01時

3、4B

374/A/SS/2022

 

昌江黎族自治縣

昌江縣

2022年08月15日01時

3、4B

374/A/SS/2022

 

東方市

全域

2022年08月07日01時

3、4B

357/A/SS/2022

 

樂東黎族自治縣

志仲鎮志仲村區

2022年08月07日01時

3、4B

357/A/SS/2022

   

佛羅鎮

2022年08月08日01時

3、4B

359/A/SS/2022

   

尖峰鎮

2022年08月08日01時

3、4B

359/A/SS/2022

   

利國鎮

2022年08月08日01時

3、4B

359/A/SS/2022

   

抱由鎮

2022年08月09日01時

3、4B

361/A/SS/2022

 

瓊海市

全域

2022年08月08日01時

3、4B

359/A/SS/2022

 

萬寧市

全域

2022年08月08日01時

3、4B

359/A/SS/2022

 

陵水黎族自治縣

全域

2022年08月09日01時

3、4B

361/A/SS/2022

 

定安縣

全域

2022年08月13日01時

3、4B

370/A/SS/2022

吉林省

吉林市

昌邑區

2022年08月05日01時

3、4B

353/A/SS/2022

   

船營區

2022年08月05日01時

3、4B

353/A/SS/2022

   

高新區

2022年08月09日01時

3、4B

361/A/SS/2022

重慶市

合川區

全域

2022年08月06日01時

3、4B

355/A/SS/2022

江蘇省

南京市

鼓樓區鳳凰街道

2022年08月08日01時

3、4B

359/A/SS/2022

   

建鄴區

2022年08月14日01時

3、4B

372/A/SS/2022

湖南省

婁底市

新化縣

2022年08月09日01時

3、4B

361/A/SS/2022

   

冷水江市

2022年08月09日01時

3、4B

361/A/SS/2022

西藏自治區

阿里地區

普蘭縣

2022年08月09日01時

3、4B

361/A/SS/2022

   

噶爾縣

2022年08月12日01時

3、4B

368/A/SS/2022

 

拉薩市

城關區

2022年08月10日01時

3、4B

364/A/SS/2022

   

柳梧新區

2022年08月12日01時

3、4B

368/A/SS/2022

   

堆龍德慶區

2022年08月13日01時

3、4B

370/A/SS/2022

   

墨竹工卡縣

2022年08月13日01時

3、4B

370/A/SS/2022

   

經濟技術開發區

2022年08月13日01時

3、4B

370/A/SS/2022

   

當雄縣

2022年08月15日01時

3、4B

374/A/SS/2022

 

日喀則市

桑珠孜區

2022年08月11日01時

3、4B

366/A/SS/2022

   

定日縣

2022年08月11日01時

3、4B

366/A/SS/2022

   

仲巴縣

2022年08月11日01時

3、4B

366/A/SS/2022

   

吉隆縣

2022年08月11日01時

3、4B

366/A/SS/2022

   

聶拉木縣

2022年08月11日01時

3、4B

366/A/SS/2022

   

崗巴縣

2022年08月11日01時

3、4B

366/A/SS/2022

   

江孜縣

2022年08月15日01時

3、4B

374/A/SS/2022

 

林芝市

巴宜區

2022年08月12日01時

3、4B

368/A/SS/2022

   

工布江達縣

2022年08月16日01時

3、4B

376/A/SS/2022

   

朗縣

2022年08月16日01時

3、4B

376/A/SS/2022

 

山南市

乃東區

2022年08月13日01時

3、4B

370/A/SS/2022

   

貢嘎縣

2022年08月16日01時

3、4B

376/A/SS/2022

   

瓊結縣

2022年08月16日01時

3、4B

376/A/SS/2022

   

加查縣

2022年08月16日01時

3、4B

376/A/SS/2022

 

昌都市

卡若區

2022年08月14日01時

3、4B

372/A/SS/2022

   

江達縣

2022年08月14日01時

3、4B

372/A/SS/2022

   

類烏齊縣

2022年08月14日01時

3、4B

372/A/SS/2022

   

八宿縣

2022年08月14日01時

3、4B

372/A/SS/2022

 

那曲市

索縣

2022年08月16日01時

3、4B

376/A/SS/2022

   

巴青縣

2022年08月16日01時

3、4B

376/A/SS/2022

福建省

廈門市

思明區

2022年08月11日01時

3、4B

366/A/SS/2022

   

海滄區

2022年08月11日01時

3、4B

366/A/SS/2022

   

湖里區

2022年08月13日01時

3、4B

370/A/SS/2022

江西省

宜春市

豐城市

2022年08月11日01時

3、4B

366/A/SS/2022

 

鷹潭市

貴溪市

2022年08月15日01時

3、4B

374/A/SS/2022

 

上饒市

玉山縣

2022年08月15日01時

3、4B

374/A/SS/2022

上海市

徐匯區

華涇鎮

2022年08月13日01時

3、4B

370/A/SS/2022

   

漕河涇街道

2022年08月14日01時

3、4A

372/A/SS/2022

   

長橋街道

2022年08月14日01時

3、4A

372/A/SS/2022

   

嘉陵路及其延伸段以東,石龍路以南,龍川北路以西,張家塘以北區域

2022年08月14日01時

3、4B

372/A/SS/2022

 

閔行區

梅隴鎮

2022年08月13日01時

3、4B

370/A/SS/2022

   

古美路街道

2022年08月16日01時

3、4B

376/A/SS/2022

   

吳涇鎮

2022年08月16日01時

3、4B

376/A/SS/2022

陝西省

漢中市

寧強縣

2022年08月13日01時

3、4B

370/A/SS/2022

青海省

海東市

民和回族土族自治縣

2022年08月16日01時

3、4B

376/A/SS/2022

 

海南藏族自治州

共和縣恰卜恰鎮城北新區仁和路棚戶四區

2022年08月16日01時

3、4B

376/A/SS/2022

注:

目前本澳有關中國內地相關風險區的防疫措施包括以下種類:

1. 離開相關風險區翌日起計第7天或之前期間的入境人士和已入境人士,須留意自身健康狀況,出現任何新冠病毒感染疑似症狀人士須立即就醫及接受核酸檢測;

2. 離開相關風險區翌日起計第7天或之前期間的入境人士和已入境人士,須留意自身健康狀況,期間澳門健康碼不變黃色,但應主動立即接受一次及按離開相關風險區翌日起計第1、2、4、7天的時序接受核酸檢測,直至離開相關風險區翌日起計第7天;

3. 曾經到過相關風險區的入境人士,須在指定地點接受醫學觀察直至離開當地翌日起計第7天,但最短不少於5天;隨後進行自我健康管理直至解除醫學觀察翌日起計第3天;

4. 曾經到過相關風險區的已入境人士:

4A. 健康碼將變為黃碼及須接受自我健康管理直至離開當地翌日起計第7天,立即接受一次及按離開相關風險區翌日起計第1、2、4、7天的時序接受核酸檢測,直至離開相關風險區翌日起計第7天。

4B. 須在指定地點接受醫學觀察直至離開當地翌日起計第7天,但最短不少於5天;隨後進行自我健康管理直至解除醫學觀察翌日起計第3天。立即透過諮詢求助平台ttps://www.ssm.gov.mo/covidq或致電:+853 28700800以便安排醫學觀察。

有關完成醫學觀察後自我健康管理要求如下:

1)     自我健康管理期間,須以入境時及醫學觀察期間出示的同一證件資料生成澳門健康碼,並須於解除醫學觀察翌日起計第1、2、3天接受新型冠狀病毒核酸檢測;

2)     解除醫學觀察翌日起計第3天的核酸檢測結果為陰性前,澳門健康碼為“黃碼”,之後澳門健康碼轉為“綠碼”;

3)     澳門健康碼轉為“綠碼”前不可經澳門前往內地;

4)     如未在醫學觀察結束翌日起計第1、2、3天進行檢測,則澳門健康碼將轉為“紅碼”;

5)     在入境時或醫學觀察期間核酸檢測結果呈陽性人士,則須接受集中隔離至少至入境翌日起計第10天。

免費核酸檢測預約連結為:https://app.ssm.gov.mo/mandatoryrnatestbook。核酸檢測結果不可作為出入境用途。如以自費方式接受核酸檢測,亦須在上述連結中作出登記才能按時解除黃碼鎖定。

應變協調中心呼籲,市民前往外地應留意當地疫情發展,須堅持戴口罩,嚴格做好和執行各項防疫措施,保持距離,避免人流聚集;與此同時,因疫苗可有效預防新冠病毒肺炎,有效減少自身感染、重症和死亡風險,築起免疫屏障,保護自己及家人,故現階段應有序地預約接種疫苗,而即使已接種疫苗,亦應避免前往高風險地區,如必須前往,應在完成初種系列及加強劑疫苗後14天,待身體產生足夠的免疫力後才前往,以減少感染的風險。


訂閱新聞局Telegram政府新聞頻道:https://t.me/macaogcs,即時接收最新消息。
訂閱頻道
澳門特別行政區政府新聞局 Facebook
澳門特別行政區政府新聞局 Facebook
澳門特別行政區政府新聞局 官方微信
澳門特別行政區政府新聞局 官方微信
微信訂閱號:澳門政府資訊 澳門政府資訊
微信訂閱號:澳門特區發佈 澳門特區發佈
澳門特別行政區政府新聞局 政府新聞頻道
澳門特別行政區政府新聞局 政府新聞頻道
已複製連結
跳到頁面頂部