Loading

衛生局宣佈8月1日的醫療服務安排

衛生局
2022-07-31 18:52
  • 仁伯爵綜合醫院疫情防控期間醫療服務圖文包

  • 衛生局疫情防控期間醫療服務、補領及續領藥物等相關安排查詢圖文包

未能播放Youtube視頻

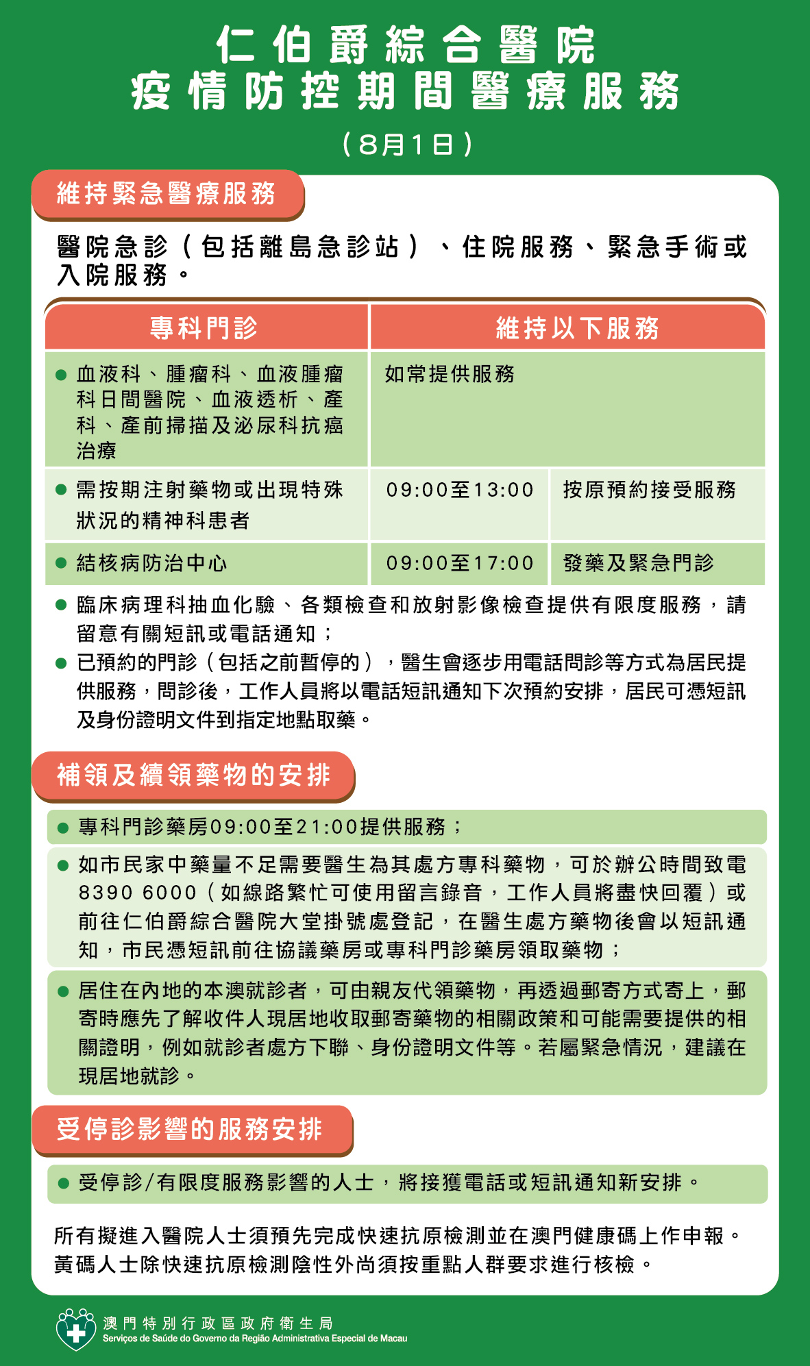
為配合特區政府對疫情防控「鞏固期」內的各項防疫措施,仁伯爵綜合醫院、衛生中心/站於8月1日的醫療服務、補領及續領藥物等相關安排如下:

一、仁伯爵綜合醫院

1. 緊急醫療需要

  • 醫院急診(包括離島急診站)維持正常服務。
  • 住院服務、緊急手術或入院服務維持正常。

2. 專科門診服務

  • 血液科門診,腫瘤科門診、血液腫瘤科日間醫院、血液透析、產科門診、產前掃描及泌尿科抗癌治療如常提供服務;
  • 精神科患者如需按期注射藥物或出現特殊狀況,可於上午9時至下午1時前往原預約之診治地點接受服務;
  • 結核病防治中心上午9時至下午5時維持發藥及緊急門診服務;
  • 臨床病理科抽血化驗、各類檢查和放射影像檢查提供有限度服務,醫院會用短訊通知患者或電話溝通商討相關檢查安排;
  • 已預約的門診(包括之前暫停的),醫生會逐步用電話問診等方式為居民提供服務,問診後,工作人員將以電話短訊通知下次預約安排,居民可憑短訊及身份證明文件到指定地點取藥。

3. 補領及續領藥物的安排

  • 專科門診藥房早上9時至晚上9時提供服務;
  •  如居民家中藥量不足需要醫生為其處方專科藥物,可於辦公時間致電8390 6000(如線路繁忙可使用留言錄音,工作人員將儘快回覆)或前往仁伯爵綜合醫院大堂掛號處登記,各科已派駐值班醫生為有需要人士處方藥物;電話登記的居民,在醫生處方藥物後會以短訊通知,並憑短訊前往協議藥房或專科門診藥房領取藥物;
  • 對於居住在內地的本澳就診者,可由親友代領藥物,再透過郵寄方式寄上,郵寄時應先了解收件人現居地收取郵寄藥物的相關政策和可能需要提供的相關證明,例如就診者處方下聯、身份證明文件等。若屬緊急情況,建議在現居地就診;
  • 衛生局和社工局設有機制為隔離酒店的居民提供緊急藥物配送服務。

4. 探病

仁伯爵綜合醫院已取消所有探病時間,院方會為有需要人士安排視像探視,直至另行通知為止。

5. 受停診服務影響的安排

  • 門診、治療或檢查安排

暫停服務期間受以上安排影響而未能按預約期到仁伯爵綜合醫院就診或接受治療或檢查服務的人士,將獲相關各科室電話或短訊通知新安排。

  • 查詢

倘有特殊情況將按實際需求處理,專科門診居民可致電熱線8390 6000(辦公時間)或8390 3600(非辦公時間)。

所有擬進入本院人士必須預先完成自我快速抗原檢測並在澳門健康碼上作申報。黃碼人士除快速抗原檢測陰性外尚須按重點人群要求進行核酸檢測。

二、衛生中心/站、捐血中心、公共衛生化驗所、醫務活動牌照科

1. 衛生中心/

各衛生中心及衛生站8月1日門診服務、公務員體檢中心均暫停,各衛生中心上午 9 時至下午 1 時只提供護理服務。

所有擬進入衛生中心人士必須出示當天快速抗原檢測陰性結果的綠色澳門健康碼。

受停診影響的服務安排如下︰

  • 補領藥物安排

衛生中心已安排值班醫生為有需要人士處方藥物,將由專人以電話通知相關人士回衛生中心領取藥物。

  •  抽血安排

衛生中心將以電話通知有緊急需要接受化驗的人士,回衛生中心抽血。

  • 未能按預約期接受產前保健、產科掃描、兒童保健(疫苗接種)門診的人士

衛生中心將按序以電話通知新的門診及疫苗接種日期。

居民如有疑問,請於辦公時間致電相關衛生中心查詢 :筷子基衛生中心 2856 2922,黑沙環衛生中心 2841 3178,青洲衛生中心 2831 0033,塔石衛生中心 2852 2232,下環衛生中心2831 3418,海傍衛生中心 2892 0024,湖畔嘉模衛生中心 2850 0400,海洋花園衛生中心 2881 3089,石排灣衛生中心 2850 2001,路環衛生站 2888 2176 。

2. 捐血中心:

8月1日維持捐血服務,開放時間為周一至周日。為避免等候和人群聚集,請有意捐血人士,預先在捐血中心網頁預約。查詢電話:28286699。另外,捐血車 8 月 2 日(周二)下午 1 時至 6 時,如常停泊於南灣羅保博士街(國際銀行大廈與澳門廣場之間)為居民提供捐血服務。

3. 公共衛生化驗所:8月1日提供的有限度服務。

4. 醫務活動牌照科:

8月1日提供有限度對外服務,而牌照續期可於網上續期系統辦理。有需要親臨醫務活動牌照科辦理服務的市民,必須先行透過電話或電郵方式進行預約申請,並按照已確認的預約時間到達牌照科。請辧理手續人士配合,配戴外科或以上標準口罩、掃描場所二維碼,及出示當天快速抗原檢測陰性結果的綠色澳門健康碼。 預約及查詢電話:2871 3734或2871 3735,電郵:utlap@ssm.gov.mo。地址:澳門青洲新街青怡大廈第一座─青洲衛生中心二樓。

三、新型冠狀病毒疫苗接種的服務安排

新型冠狀病毒疫苗接種站方面,綜藝館社區大型疫苗接種站於早上9時至下午5時30分、湖畔衛生中心於早上8時30分至12時30分及下午2時30分至5時30分提供接種服務。


訂閱新聞局Telegram政府新聞頻道:https://t.me/macaogcs,即時接收最新消息。
訂閱頻道
澳門特別行政區政府新聞局 Facebook
澳門特別行政區政府新聞局 Facebook
澳門特別行政區政府新聞局 官方微信
澳門特別行政區政府新聞局 官方微信
微信訂閱號:澳門政府資訊 澳門政府資訊
微信訂閱號:澳門特區發佈 澳門特區發佈
澳門特別行政區政府新聞局 政府新聞頻道
澳門特別行政區政府新聞局 政府新聞頻道
已複製連結
跳到頁面頂部