Loading

澳大在三維基因組構象分析取得重大進展

澳門大學
2021-06-30 17:15
  • 熱帶爪蟾三基因組結構示意圖(轉載自sustech.edu.cn)

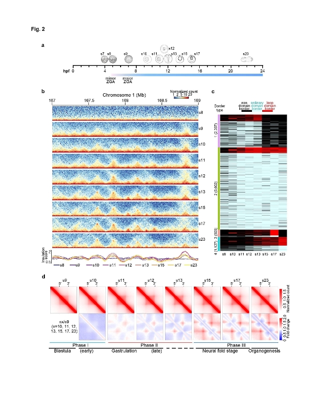
  • 熱帶爪蟾胚胎生成過程中三維拓撲結構域的形成

未能播放Youtube視頻

澳門大學健康科學學院、南方科技大學生命科學學院生物系及華中農業大學信息學院生物信息系的研究團隊,發現了熱帶爪蟾胚胎發育過程中基因組三維結構的動態變化。相關研究成果有助人們更好地了解因基因異常而導致的各種缺陷和疾病,例如癌症的發生等,已獲國際知名期刊《自然-遺傳學》(Nature Genetics)刊登。

基因組折疊形成三維拓撲結構域(TADs, topologically associating domains)組分,對精確調控細胞內基因表達至關重要。當TADs結構折疊異常時,即會發生基因異常表達,導致發育缺陷和疾病,甚至包括癌症的發生。儘管TADs具有如此重要的生物學功能,但它們是如何形成的尚不完全清楚。為了研究TAD具體形成過程,研究人員繪製了熱帶爪蟾的三維基因組結構圖。該團隊通過高通量染色體構象捕獲技術(Hi-C)以及基因沉默技術,在早期胚胎生成過程中不同的發育階段和不同的干擾條件下,生成了不同的熱帶爪蟾三維基因組結構圖。

研究團隊表示,熱帶爪蟾中的TADs結構形成與小鼠和果蠅中大致相似。他們還揭示了熱帶爪蟾基因組在胚胎發育過程中經歷了其他構象改變,包括形成活躍的和抑制性的染色質區、環和紋。活躍的轉錄對人類胚胎發育過程中TADs結構的建立至關重要。但是,熱帶爪蟾TADs結構形成是否也需要此過程尚未能得到証實。該研究團隊證明,儘管轉錄過程是正常胚胎發育必不可少的,卻不是形成TADs所必需的,顯示出不同物種之間TAD形成的顯著差異。研究者也發現胚胎發育過程中TADs的建立需要結構蛋白,例如CTCF和Rad21。此外,他們發現染色質重塑因子ISWI可增強CTCF結合,TAD形成和胚胎生成。以上結果表明染色質重組對熱帶爪蟾三維基因組結構重組至關重要。最後,該團隊發現在熱帶爪蟾不同組織中TAD結構差異巨大,例如大腦、肝臟和精子。

澳門大學健康科學學院教授張仲榮,南方科技大學副教授侯春暉和陳永龍,華中農業大學教授李立為相關論文的共同通訊作者。該研究部分由澳門特別行政區科學技術發展基金(檔案編號:0011/2019/AKP)和澳門大學(檔案編號:MYRG2018-00033-FHS和MYRG2020-00100-FHS)資助。文章全文可瀏覽:https://www.nature.com/articles/s41588-021-00878-z


訂閱新聞局Telegram政府新聞頻道:https://t.me/macaogcs,即時接收最新消息。
訂閱頻道
澳門特別行政區政府新聞局 Facebook
澳門特別行政區政府新聞局 Facebook
澳門特別行政區政府新聞局 官方微信
澳門特別行政區政府新聞局 官方微信
微信訂閱號:澳門政府資訊 澳門政府資訊
微信訂閱號:澳門特區發佈 澳門特區發佈
澳門特別行政區政府新聞局 政府新聞頻道
澳門特別行政區政府新聞局 政府新聞頻道
已複製連結
跳到頁面頂部