Loading

澳大研究发现治疗非酒精性脂肪肝新靶点

澳门大学
2020-09-16 18:23
  • 澳大研究发现治疗非酒精性脂肪肝新靶点

  • 林理根教授(左五)与他的研究团队

未能播放Youtube视频

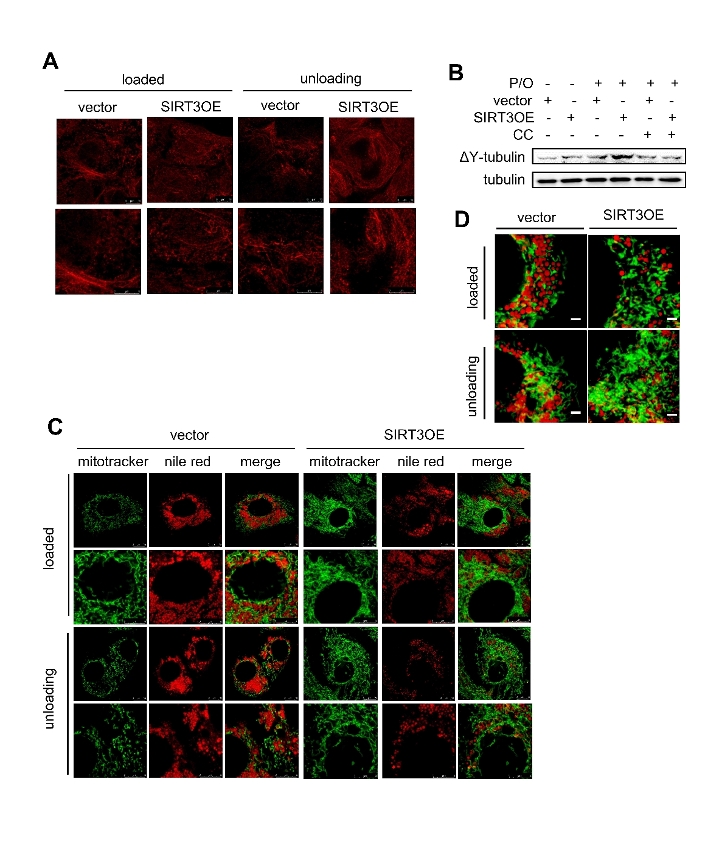
澳门大学中华医药研究院副教授林理根的研究团队联合内地、美国等多家研究机构,首次发现去乙酰化酶SIRT3调节脂质代谢从而保护肝细胞免受脂毒性损伤,为非酒精性脂肪肝(non-alcoholic fatty liver disease,NFALD)的研究和治疗提供了新的靶点。相关研究成果刊登在国际权威期刊《细胞死亡与分化》(Cell Death & Differentiation)。

随着经济发展,生活方式改变,目前NAFLD已成为中国最常见的肝脏疾病,2018年患病率达到29.2%。由于糖脂代谢相关基于的差异,中国人患NAFLD的风险更高,而NAFLD会进一步导致非酒精性脂肪性肝炎、肝硬化,甚至肝癌,因此预防和治疗NAFLD非常重要,而目前除了改变不良生活方式,有效的药物和治愈方法仍然处在探索阶段。澳大此项研究揭示了去乙酰化酶SIRT3通过AMP-activated protein kinase(AMPK)-Unc-51 like autophagy activating kinase(ULK1/2)通路,启动分子伴侣介导的自噬,促进大脂滴分解,启动大自噬,加速脂肪分解;另一方面,抑制脂肪酶stearoyl-CoA desaturase 1(SCD1)减少脂肪合成,并促进细胞微管牵引脂滴向细胞外周分布来提高线粒体产能作用,从而减少肝细胞内脂质沉积,缓解脂毒性对肝细胞的损伤。研究结果显示SIRT3可以作为治疗NAFLD的潜在靶点,通过自噬调控肝细胞内脂滴稳定性作为治疗NAFLD的策略。

林理根表示,该研究是课题组在SIRT3治疗NAFLD研究的持续发现。基于NAFLD的“多重打击”学说,课题组前期发现了SIRT3通过清除自由基和维持线粒体稳态来保护肝细胞免受氧化应激损伤,此项研究发表在《细胞死亡与疾病》(Cell Death & Disease)。此外,课题组还从传统中药发现了一系列小分子SIRT3激动剂,对氧化应激和胰岛素抵抗造成的肝损伤起到保护作用,后续有望开发成为预防或治疗NAFLD的药物。

此项研究获澳门特别行政区科学技术发展基金(檔案编号: 0031/2019/A1),国家自然科学基金(檔案编号:81872754),与澳门大学科研基金(檔案编号: (MYRG2017-00109-ICMS和MYRG2018-00037-ICMS)资助。澳大博士研究生张甜和刘敬欣为此项研究的共同第一作者,林理根为通讯作者。


订阅新闻局Telegram政府新闻频道:https://t.me/macaogcs,即时接收最新消息。
订阅频道
澳门特别行政区政府新闻局 Facebook
澳门特别行政区政府新闻局 Facebook
澳门特别行政区政府新闻局 官方微信
澳门特别行政区政府新闻局 官方微信
微信订阅号:澳门政府信息 澳门政府资讯
微信订阅号:澳门特区发布 澳门特区发布
澳门特别行政区政府新闻局 政府新闻频道
澳门特别行政区政府新闻局 政府新闻频道
已复制连结
跳转到页面顶部