Loading

8月5日凌晨1時起新增及取消對曾到內地相關區域人士的防疫措施

新型冠狀病毒感染應變協調中心
2022-08-05 00:28
  • 第353/A/SS/2022號

  • 第354/A/SS/2022號

未能播放Youtube視頻

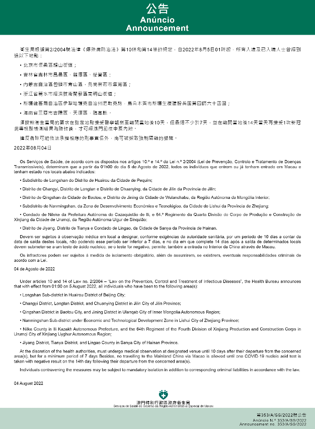
新型冠狀病毒感染應變協調中心(下稱應變協調中心)宣佈,因應內地的疫情變化,衛生局根據第2/2004號法律《傳染病防治法》第10條和第14條的規定,自2022年8月5日凌晨1時起,所有入境及已入境人士曾經到過以下地點:

  • 北京市懷柔區龍山街道;
  • 吉林省吉林市昌邑區、龍潭區、船營區;
  • 內蒙古自治區包頭市青山區,烏蘭察布市集甯區;
  • 浙江省麗水市經濟技術開發區南明山街道;
  • 新疆維吾爾自治區伊犁哈薩克自治州尼勒克縣,烏魯木齊市新疆生產建設兵團第四師六十四團;
  • 海南省三亞市吉陽區、天涯區,臨高縣。

須按照衛生當局的要求在指定地點接受醫學觀察至離開當地後10天,但最短不少於7天,並在離開當地後14天當天再接受1次新冠病毒核酸檢測結果為陰性後,才可經澳門前往中國內地。

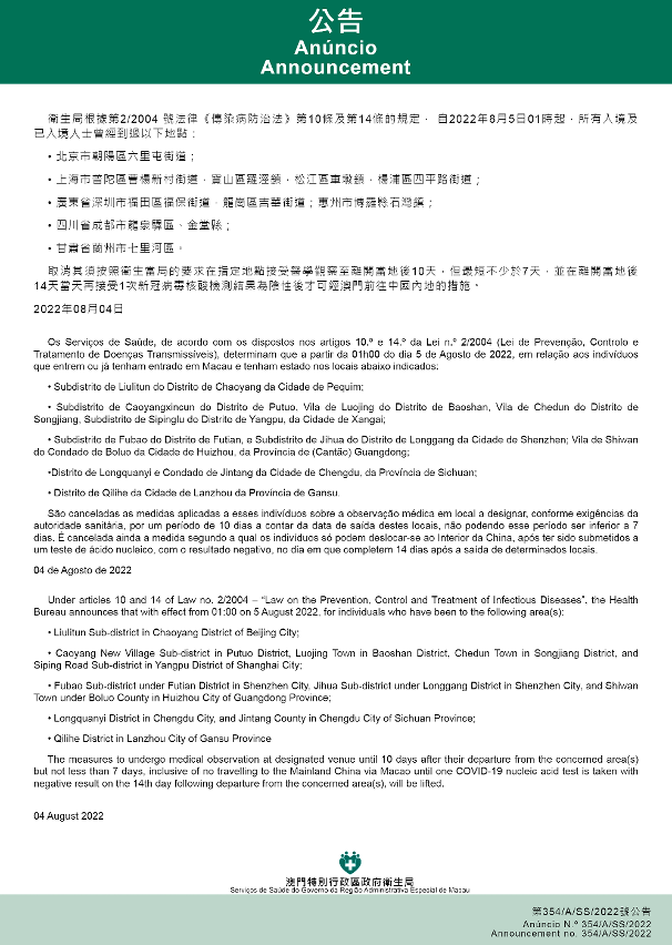
自2022年8月5日凌晨1時起,所有入境及已入境人士曾經到過以下地點:

  • 北京市朝陽區六里屯街道;
  • 上海市普陀區曹楊新村街道,寶山區羅涇鎮,松江區車墩鎮,楊浦區四平路街道;
  • 廣東省深圳市福田區福保街道,龍崗區吉華街道;惠州市博羅縣石灣鎮;
  • 四川省成都市龍泉驛區、金堂縣;
  • 甘肅省蘭州市七里河區。

取消其須按照衛生當局的要求在指定地點接受醫學觀察至離開當地後10天,但最短不少於7天,並在離開當地後14天當天再接受1次新冠病毒核酸檢測結果為陰性後才可經澳門前往中國內地的措施。

澳門特區採取和中國內地特定區域有關的防疫措施表格,可進入以下連結查閱最新資訊:https://www.ssm.gov.mo/apps1/gcs/medobs/ch

省/自治區/直轄市

城市

區域

生效時間

防疫措施

相關公告

天津市

河西區

東海街

2022年07月28日01時

3、4B

338/A/SS/2022

 

南開區

王頂堤街堤北里小區

2022年07月31日01時

3、4B

342/A/SS/2022

 

 

萬興街天大北五村小區

2022年07月31日01時

3、4B

342/A/SS/2022

 

西青區

中北鎮中北工業園生活服務區

2022年08月01日01時

3、4B

344/A/SS/2022

 

津南區

雙林街

2022年07月28日01時

3、4B

338/A/SS/2022

 

東麗區

張貴莊街

2022年08月02日01時

3、4B

346/A/SS/2022

上海市

虹口區

歐陽路街道

2022年07月28日01時

3、4B

338/A/SS/2022

 

浦東新區

周浦鎮

2022年07月28日01時

3、4B

338/A/SS/2022

 

楊浦區

長海路街道

2022年07月28日01時

3、4B

338/A/SS/2022

四川省

成都市

青羊區

2022年07月28日01時

3、4B

338/A/SS/2022

 

 

金牛區

2022年07月28日01時

3、4B

338/A/SS/2022

 

 

成華區

2022年07月28日01時

3、4B

338/A/SS/2022

 

 

新都區

2022年07月28日01時

3、4B

338/A/SS/2022

 

 

天府新區

2022年07月30日01時

3、4B

340/A/SS/2022

 

 

雙流區

2022年07月31日01時

3、4B

342/A/SS/2022

浙江省

台州市

台州灣新區濱十二路以北、濱九路以南、九塘路以西、海昌路以東區域

2022年08月03日01時

3、4B

348/A/SS/2022

 

 

路橋區蓬街鎮沃民小區

2022年08月04日01時

3、4B

350/A/SS/2022

 

金華市

義烏市

2022年08月04日01時

3、4B

350/A/SS/2022

 

麗水市

經濟技術開發區南明山街道

2022年08月05日01時

3、4B

353/A/SS/2022

廣東省

深圳市

福田區沙頭街道

2022年07月28日01時

3、4B

338/A/SS/2022

 

 

龍崗區平湖街道

2022年07月30日01時

3、4B

340/A/SS/2022

 

 

龍華區民治街道

2022年07月28日01時

3、4B

338/A/SS/2022

 

 

龍華區龍華街道

2022年07月28日01時

3、4B

338/A/SS/2022

 

 

羅湖區黃貝街道

2022年08月01日01時

3、4B

344/A/SS/2022

安徽省

蚌埠市

蚌山區

2022年07月28日01時

3、4B

338/A/SS/2022

山東省

菏澤市

牡丹區

2022年07月28日01時

3、4B

338/A/SS/2022

 

 

曹縣

2022年07月28日01時

3、4B

338/A/SS/2022

 

 

單縣

2022年07月30日01時

3、4B

340/A/SS/2022

 

 

開發區

2022年07月30日01時

3、4B

340/A/SS/2022

 

 

高新區

2022年08月02日01時

3、4B

346/A/SS/2022

河南省

鄭州市

二七區

2022年07月30日01時

3、4B

340/A/SS/2022

 

開封市

蘭考縣

2022年07月28日01時

3、4B

338/A/SS/2022

 

 

杞縣

2022年07月30日01時

3、4B

340/A/SS/2022

 

 

城鄉一體化示範區

2022年08月01日01時

3、4B

344/A/SS/2022

 

 

龍亭區

2022年08月02日01時

3、4B

346/A/SS/2022

 

 

順河回族區

2022年08月02日01時

3、4B

346/A/SS/2022

 

 

鼓樓區

2022年08月02日01時

3、4B

346/A/SS/2022

 

 

禹王台區

2022年08月02日01時

3、4B

346/A/SS/2022

 

商丘市

民權縣

2022年07月28日01時

3、4B

338/A/SS/2022

 

 

寧陵縣

2022年08月03日01時

3、4B

348/A/SS/2022

 

 

永城市

2022年08月03日01時

3、4B

348/A/SS/2022

 

信陽市

羅山縣

2022年07月28日01時

3、4B

338/A/SS/2022

 

周口市

扶溝縣

2022年07月31日01時

3、4B

342/A/SS/2022

湖北省

武漢市

江夏區

2022年07月28日01時

3、4B

338/A/SS/2022

河北省

石家莊市

新樂市承安鎮田村鋪村

2022年08月04日01時

3、4B

350/A/SS/2022

甘肅省

蘭州市

城關區

2022年07月28日01時

3、4B

338/A/SS/2022

 

 

榆中縣

2022年07月28日01時

3、4B

338/A/SS/2022

 

白銀市

白銀區

2022年07月31日01時

3、4B

342/A/SS/2022

 

臨夏州

廣河縣

2022年07月28日01時

3、4B

338/A/SS/2022

 

 

東鄉族自治縣

2022年07月28日01時

3、4B

338/A/SS/2022

 

甘南藏族自治州

瑪曲縣

2022年07月28日01時

3、4B

338/A/SS/2022

 

 

夏河縣

2022年07月28日01時

3、4B

338/A/SS/2022

 

定西市

臨洮縣

2022年08月02日01時

3、4B

346/A/SS/2022

廣西壯族自治區

寧明縣

全域

2022年08月01日01時

3、4B

344/A/SS/2022

 

大新縣

全域

2022年08月01日01時

3、4B

344/A/SS/2022

 

北海市

海城區

2022年07月28日01時

3、4B

338/A/SS/2022

 

 

銀海區

2022年07月28日01時

3、4B

338/A/SS/2022

 

 

鐵山港區

2022年07月28日01時

3、4B

338/A/SS/2022

 

 

合浦縣

2022年07月28日01時

3、4B

338/A/SS/2022

北京市

海淀區

曙光街道

2022年08月03日01時

3、4B

348/A/SS/2022

 

懷柔區

龍山街道

2022年08月05日01時

3、4B

353/A/SS/2022

新疆維吾爾自治區

烏魯木齊市

新疆生產建設兵團第四師62團

2022年08月02日01時

3、4B

346/A/SS/2022

 

 

新疆生產建設兵團第四師六十四團

2022年08月05日01時

3、4B

353/A/SS/2022

 

伊犁哈薩克自治州

伊寧市

2022年08月04日01時

3、4B

350/A/SS/2022

 

 

伊寧縣

2022年08月04日01時

3、4B

350/A/SS/2022

 

 

尼勒克縣

2022年08月05日01時

3、4B

353/A/SS/2022

內蒙古自治區

錫林郭勒盟

二連浩特市

2022年08月04日01時

3、4B

350/A/SS/2022

 

包頭市

青山區

2022年08月05日01時

3、4B

353/A/SS/2022

 

烏蘭察布市

集甯區

2022年08月05日01時

3、4B

353/A/SS/2022

海南省

三亞市

崖州區

2022年08月04日01時

3、4B

350/A/SS/2022

 

 

吉陽區

2022年08月05日01時

3、4B

353/A/SS/2022

 

 

天涯區

2022年08月05日01時

3、4B

353/A/SS/2022

 

 

臨高縣

2022年08月05日01時

3、4B

353/A/SS/2022

吉林省

吉林市

昌邑區

2022年08月05日01時

3、4B

353/A/SS/2022

 

 

龍潭區

2022年08月05日01時

3、4B

353/A/SS/2022

 

 

船營區

2022年08月05日01時

3、4B

353/A/SS/2022

注:

目前本澳有關中國內地特定區域的防疫措施包括:

1. 離開相關地點14天內留意自身健康狀況,出現任何新冠病毒感染疑似症狀人士須立即就醫及接受核酸檢測;

2. 離開相關地點14天內的入境人士和已入境人士,留意自身健康狀況,期間健康碼不變黃色,但應主動按第1、4、7天的時序接受核酸檢測;

3. 曾經到過相關地點的入境人士,須在指定地點接受醫學觀察至離開當地後10天,但最短不少於7天,並在離開當地後14天當天再接受1次新冠病毒核酸檢測結果為陰性後,才可經澳門前往中國內地;

4. 曾經到過相關地點的已入境人士,亦須在澳門健康碼上如實作出相應申報及接受相應的防疫措施,要求如下:

A. 健康碼將變為黃碼及須接受自我健康管理至離開當地14天為止,期間須按第1、2、4、7、12天的時序接受核酸檢測;

B. 須在指定地點接受醫學觀察至離開當地後10天,但最短不少於7天,並在離開當地後14天當天再接受1次新冠病毒核酸檢測結果為陰性後,才可經澳門前往中國內地。(請立即透過諮詢求助平臺https://www.ssm.gov.mo/covidq或致電:+853 28700800以便安排醫學觀察)。

免費核酸檢測預約連結為:https://app.ssm.gov.mo/mandatoryrnatestbook。核酸檢測結果不可作為出入境用途。如以自費方式接受核酸檢測,亦須在上述連結中作出登記才能按時解除黃碼鎖定。

應變協調中心呼籲,市民前往外地應留意當地疫情發展,須堅持戴口罩,嚴格做好和執行各項防疫措施,保持距離,避免人流聚集;與此同時,因疫苗可有效預防新冠病毒肺炎,有效減少自身感染、重症和死亡風險,築起免疫屏障,保護自己及家人,故現階段應有序地預約接種疫苗,而即使已接種疫苗,亦應避免前往高風險地區,如必須前往,應在完成初種系列及加強劑疫苗後14天,待身體產生足夠的免疫力後才前往,以減少感染的風險。


訂閱新聞局Telegram政府新聞頻道:https://t.me/macaogcs,即時接收最新消息。
訂閱頻道
澳門特別行政區政府新聞局 Facebook
澳門特別行政區政府新聞局 Facebook
澳門特別行政區政府新聞局 官方微信
澳門特別行政區政府新聞局 官方微信
微信訂閱號:澳門政府資訊 澳門政府資訊
微信訂閱號:澳門特區發佈 澳門特區發佈
澳門特別行政區政府新聞局 政府新聞頻道
澳門特別行政區政府新聞局 政府新聞頻道
已複製連結
跳到頁面頂部