Loading

8月6日凌晨1時起新增及取消對曾到內地相關區域人士的防疫措施

新型冠狀病毒感染應變協調中心
2022-08-05 22:00
  • 第355/A/SS/2022號公告

  • 第356/A/SS/2022號公告

未能播放Youtube視頻

新型冠狀病毒感染應變協調中心(下稱應變協調中心)宣佈,因應內地的疫情變化,衛生局根據第2/2004號法律《傳染病防治法》第10條和第14條的規定,自2022年8月6日凌晨1時起,所有入境及已入境人士曾經到過以下地點:

  • 海南省海口市秀英區,五指山市,儋州市市轄區白馬井鎮;
  • 重慶市合川區;
  • 寧夏回族自治區中衛市沙坡頭區;
  • 廣東省湛江市雷州市;
  • 新疆維吾爾自治區烏魯木齊市新疆生產建設兵團第四師七十團;
  • 內蒙古自治區烏蘭察布市察哈爾右翼後旗。

須在指定地點接受醫學觀察直至離開當地翌日起計第7天,但最短不少於5天;隨後進行自我健康管理直至解除醫學觀察翌日起計第3天。

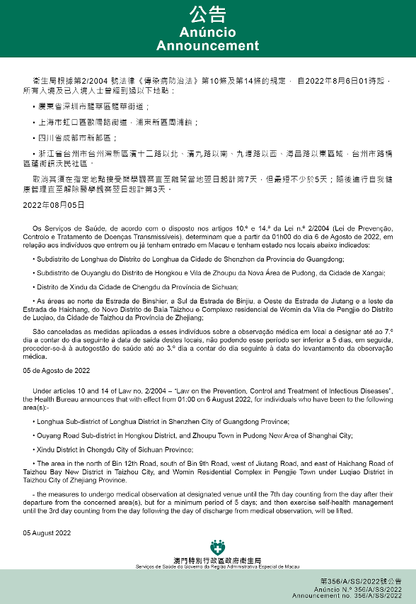
自2022年8月6日凌晨1時起,所有入境及已入境人士曾經到過以下地點:

  • 廣東省深圳市龍華區龍華街道;
  • 上海市虹口區歐陽路街道,浦東新區周浦鎮;
  • 四川省成都市新都區;
  • 浙江省台州市台州灣新區濱十二路以北、濱九路以南、九塘路以西、海昌路以東區域,台州市路橋區蓬街鎮沃民社區。

取消其須在指定地點接受醫學觀察直至離開當地翌日起計第7天,但最短不少於5天;隨後進行自我健康管理直至解除醫學觀察翌日起計第3天。

澳門特區採取和中國內地特定區域有關的防疫措施表格,可進入以下連結查閱最新資訊:https://www.ssm.gov.mo/apps1/gcs/medobs/ch

/自治區/直轄市

城市

區域

生效時間

防疫措施

相關公告

天津市

河西區

東海街

2022年07月28日01時

3、4B

338/A/SS/2022

 

南開區

王頂堤街堤北里小區

2022年07月31日01時

3、4B

342/A/SS/2022

   

萬興街天大北五村小區

2022年07月31日01時

3、4B

342/A/SS/2022

 

西青區

中北鎮中北工業園生活服務區

2022年08月01日01時

3、4B

344/A/SS/2022

 

津南區

雙林街

2022年07月28日01時

3、4B

338/A/SS/2022

 

東麗區

張貴莊街

2022年08月02日01時

3、4B

346/A/SS/2022

上海市

楊浦區

長海路街道

2022年07月28日01時

3、4B

338/A/SS/2022

四川省

成都市

青羊區

2022年07月28日01時

3、4B

338/A/SS/2022

   

金牛區

2022年07月28日01時

3、4B

338/A/SS/2022

   

成華區

2022年07月28日01時

3、4B

338/A/SS/2022

   

天府新區

2022年07月30日01時

3、4B

340/A/SS/2022

   

雙流區

2022年07月31日01時

3、4B

342/A/SS/2022

浙江省

金華市

義烏市

2022年08月04日01時

3、4B

350/A/SS/2022

 

麗水市

經濟技術開發區南明山街道

2022年08月05日01時

3、4B

353/A/SS/2022

廣東省

深圳市

福田區沙頭街道

2022年07月28日01時

3、4B

338/A/SS/2022

   

龍崗區平湖街道

2022年07月30日01時

3、4B

340/A/SS/2022

   

龍華區民治街道

2022年07月28日01時

3、4B

338/A/SS/2022

   

羅湖區黃貝街道

2022年08月01日01時

3、4B

344/A/SS/2022

 

湛江市

雷州市

2022年08月06日01時

3、4B

355/A/SS/2022

安徽省

蚌埠市

蚌山區

2022年07月28日01時

3、4B

338/A/SS/2022

山東省

菏澤市

牡丹區

2022年07月28日01時

3、4B

338/A/SS/2022

   

曹縣

2022年07月28日01時

3、4B

338/A/SS/2022

   

單縣

2022年07月30日01時

3、4B

340/A/SS/2022

   

開發區

2022年07月30日01時

3、4B

340/A/SS/2022

   

高新區

2022年08月02日01時

3、4B

346/A/SS/2022

河南省

鄭州市

二七區

2022年07月30日01時

3、4B

340/A/SS/2022

 

開封市

蘭考縣

2022年07月28日01時

3、4B

338/A/SS/2022

   

杞縣

2022年07月30日01時

3、4B

340/A/SS/2022

   

城鄉一體化示範區

2022年08月01日01時

3、4B

344/A/SS/2022

   

龍亭區

2022年08月02日01時

3、4B

346/A/SS/2022

   

順河回族區

2022年08月02日01時

3、4B

346/A/SS/2022

   

鼓樓區

2022年08月02日01時

3、4B

346/A/SS/2022

   

禹王台區

2022年08月02日01時

3、4B

346/A/SS/2022

 

商丘市

民權縣

2022年07月28日01時

3、4B

338/A/SS/2022

   

寧陵縣

2022年08月03日01時

3、4B

348/A/SS/2022

   

永城市

2022年08月03日01時

3、4B

348/A/SS/2022

 

信陽市

羅山縣

2022年07月28日01時

3、4B

338/A/SS/2022

 

周口市

扶溝縣

2022年07月31日01時

3、4B

342/A/SS/2022

湖北省

武漢市

江夏區

2022年07月28日01時

3、4B

338/A/SS/2022

河北省

石家莊市

新樂市承安鎮田村鋪村

2022年08月04日01時

3、4B

350/A/SS/2022

甘肅省

蘭州市

城關區

2022年07月28日01時

3、4B

338/A/SS/2022

   

榆中縣

2022年07月28日01時

3、4B

338/A/SS/2022

 

白銀市

白銀區

2022年07月31日01時

3、4B

342/A/SS/2022

 

臨夏州

廣河縣

2022年07月28日01時

3、4B

338/A/SS/2022

   

東鄉族自治縣

2022年07月28日01時

3、4B

338/A/SS/2022

 

甘南藏族自治州

瑪曲縣

2022年07月28日01時

3、4B

338/A/SS/2022

   

夏河縣

2022年07月28日01時

3、4B

338/A/SS/2022

 

定西市

臨洮縣

2022年08月02日01時

3、4B

346/A/SS/2022

廣西壯族自治區

寧明縣

全域

2022年08月01日01時

3、4B

344/A/SS/2022

 

大新縣

全域

2022年08月01日01時

3、4B

344/A/SS/2022

 

北海市

海城區

2022年07月28日01時

3、4B

338/A/SS/2022

   

銀海區

2022年07月28日01時

3、4B

338/A/SS/2022

   

鐵山港區

2022年07月28日01時

3、4B

338/A/SS/2022

   

合浦縣

2022年07月28日01時

3、4B

338/A/SS/2022

北京市

海淀區

曙光街道

2022年08月03日01時

3、4B

348/A/SS/2022

 

懷柔區

龍山街道

2022年08月05日01時

3、4B

353/A/SS/2022

新疆維吾爾自治區

烏魯木齊市

新疆生產建設兵團第四師六十二團

2022年08月02日01時

3、4B

346/A/SS/2022

   

新疆生產建設兵團第四師六十四團

2022年08月05日01時

3、4B

353/A/SS/2022

   

新疆生產建設兵團第四師七十團

2022年08月06日01時

3、4B

355/A/SS/2022

 

伊犁哈薩克自治州

伊寧市

2022年08月04日01時

3、4B

350/A/SS/2022

   

伊寧縣

2022年08月04日01時

3、4B

350/A/SS/2022

   

尼勒克縣

2022年08月05日01時

3、4B

353/A/SS/2022

內蒙古自治區

錫林郭勒盟

二連浩特市

2022年08月04日01時

3、4B

350/A/SS/2022

 

包頭市

青山區

2022年08月05日01時

3、4B

353/A/SS/2022

 

烏蘭察布市

集甯區

2022年08月05日01時

3、4B

353/A/SS/2022

   

察哈爾右翼後旗

2022年08月06日01時

3、4B

355/A/SS/2022

海南省

三亞市

崖州區

2022年08月04日01時

3、4B

350/A/SS/2022

   

吉陽區

2022年08月05日01時

3、4B

353/A/SS/2022

   

天涯區

2022年08月05日01時

3、4B

353/A/SS/2022

 

臨高縣

全域

2022年08月05日01時

3、4B

353/A/SS/2022

 

海口市

秀英區

2022年08月06日01時

3、4B

355/A/SS/2022

 

五指山市

全域

2022年08月06日01時

3、4B

355/A/SS/2022

 

儋州市市轄區

白馬井鎮

2022年08月06日01時

3、4B

355/A/SS/2022

吉林省

吉林市

昌邑區

2022年08月05日01時

3、4B

353/A/SS/2022

   

龍潭區

2022年08月05日01時

3、4B

353/A/SS/2022

   

船營區

2022年08月05日01時

3、4B

353/A/SS/2022

重慶市

合川區

全域

2022年08月06日01時

3、4B

355/A/SS/2022

寧夏回族自治區

中衛市

沙坡頭區

2022年08月06日01時

3、4B

355/A/SS/2022

注:

目前本澳有關中國內地相關風險區的防疫措施包括以下種類:

1. 離開相關風險區翌日起計第7天或之前期間的入境人士和已入境人士,須留意自身健康狀況,出現任何新冠病毒感染疑似症狀人士須立即就醫及接受核酸檢測;

2. 離開相關風險區翌日起計第7天或之前期間的入境人士和已入境人士,須留意自身健康狀況,期間澳門健康碼不變黃色,但應主動立即接受一次及按離開相關風險區翌日起計第1、2、4、7天的時序接受核酸檢測,直至離開相關風險區翌日起計第7天;

3. 曾經到過相關風險區的入境人士,須在指定地點接受醫學觀察直至離開當地翌日起計第7天,但最短不少於5天;隨後進行自我健康管理直至解除醫學觀察翌日起計第3天;

4. 曾經到過相關風險區的已入境人士:

4A. 健康碼將變為黃碼及須接受自我健康管理直至離開當地翌日起計第7天,立即接受一次及按離開相關風險區翌日起計第1、2、4、7天的時序接受核酸檢測,直至離開相關風險區翌日起計第7天。

4B. 須在指定地點接受醫學觀察直至離開當地翌日起計第7天,但最短不少於5天;隨後進行自我健康管理直至解除醫學觀察翌日起計第3天。立即透過諮詢求助平臺ttps://www.ssm.gov.mo/covidq或致電:+853 28700800以便安排醫學觀察。

有關完成醫學觀察後自我健康管理要求如下:

1)         自我健康管理期間,須以入境時及醫學觀察期間出示的同一證件資料生成澳門健康碼,並須於解除醫學觀察翌日起計第1、2、3天接受新型冠狀病毒核酸檢測;

2)         解除醫學觀察翌日起計第3天的核酸檢測結果為陰性前,澳門健康碼為“黃碼”,之後澳門健康碼轉為“綠碼”;

3)         澳門健康碼轉為“綠碼”前不可經澳門前往內地;

4)         如未在醫學觀察結束翌日起計第1、2、3天進行檢測,則澳門健康碼將轉為“紅碼”;

5)         在入境時或醫學觀察期間核酸檢測結果呈陽性人士,則須接受集中隔離至少至入境翌日起計第10天。

免費核酸檢測預約連結為:https://app.ssm.gov.mo/mandatoryrnatestbook。核酸檢測結果不可作為出入境用途。如以自費方式接受核酸檢測,亦須在上述連結中作出登記才能按時解除黃碼鎖定。

應變協調中心呼籲,市民前往外地應留意當地疫情發展,須堅持戴口罩,嚴格做好和執行各項防疫措施,保持距離,避免人流聚集;與此同時,因疫苗可有效預防新冠病毒肺炎,有效減少自身感染、重症和死亡風險,築起免疫屏障,保護自己及家人,故現階段應有序地預約接種疫苗,而即使已接種疫苗,亦應避免前往高風險地區,如必須前往,應在完成初種系列及加強劑疫苗後14天,待身體產生足夠的免疫力後才前往,以減少感染的風險。


訂閱新聞局Telegram政府新聞頻道:https://t.me/macaogcs,即時接收最新消息。
訂閱頻道
澳門特別行政區政府新聞局 Facebook
澳門特別行政區政府新聞局 Facebook
澳門特別行政區政府新聞局 官方微信
澳門特別行政區政府新聞局 官方微信
微信訂閱號:澳門政府資訊 澳門政府資訊
微信訂閱號:澳門特區發佈 澳門特區發佈
澳門特別行政區政府新聞局 政府新聞頻道
澳門特別行政區政府新聞局 政府新聞頻道
已複製連結
跳到頁面頂部