Loading

第16/2020號行政法規《居住於內地的澳門特別行政區居民醫療保險津貼計劃》

行政會
2020-05-18 09:00
  • cn01

  • cn02

  • cn03

  • cn04

未能播放Youtube視頻

經行政會完成討論,今日出版的《澳門特別行政區公報》刊登了第16/2020號關於《居住於內地的澳門特別行政區居民醫療保險津貼計劃》行政法規。

由於國家政策擴展,容許居住於內地的港澳台居民參加當地的醫療保險,珠海市於2020年1月1日起接受居住於市內的澳門居民參加珠海市基本醫療保險計劃,計劃所需費用中的財政補貼部分由珠海市政府承擔,餘下個人繳費部分由個人繳納。為協助澳門居民無障礙加入內地基本醫療保險制度,向合資格居民提供津貼,以補貼其個人繳納的費用,特區政府制定了《居住於內地的澳門特別行政區居民醫療保險津貼計劃》行政法規。

行政法規的主要內容如下:

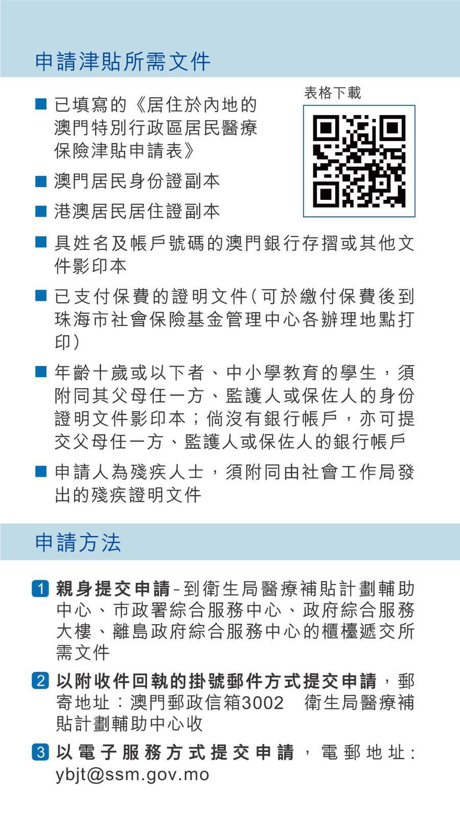
津貼計劃的申請人須為居住於內地特定地區及已參加基本醫療保險,且持有港澳居民居住證及澳門居民身份證的澳門居民,年齡為六十五歲或以上、十歲或以下、中小學教育的學生及具條件申請發放殘疾津貼的殘疾人士。

申請醫療保險津貼須已支付保費,經衛生局審批後,於六十日內以銀行轉帳方式支付。醫療保險津貼每年發放一次,具體金額上限以行政長官批示訂定,津貼金額因應申請人實際支付的金額而減少。醫療保險津貼可與澳門特別行政區其他公共或私人實體的其他資助同時兼收。

行政法規自公佈翌日起生效,並自二零二零年一月一日起產生效力。

根據同日公佈的第121/2020號行政長官批示及第122/2020號行政長官批示,法規所指的內地地區為珠海市,醫療保險津貼金額分別為:年齡為六十五歲或以上、具條件申請發放殘疾津貼的殘疾人士的上限為澳門元490元,十歲或以下、中小學教育的學生的上限為澳門元220元。


訂閱新聞局Telegram政府新聞頻道:https://t.me/macaogcs,即時接收最新消息。
訂閱頻道
澳門特別行政區政府新聞局 Facebook
澳門特別行政區政府新聞局 Facebook
澳門特別行政區政府新聞局 官方微信
澳門特別行政區政府新聞局 官方微信
微信訂閱號:澳門政府資訊 澳門政府資訊
微信訂閱號:澳門特區發佈 澳門特區發佈
澳門特別行政區政府新聞局 政府新聞頻道
澳門特別行政區政府新聞局 政府新聞頻道
已複製連結
跳到頁面頂部