Loading

公安部試點啟用電子往來港澳通行證

治安警察局
2014-05-19 14:51
  • 單張_電子往來港澳通行證

  • 單張_電子往來港澳通行證

未能播放Youtube視頻

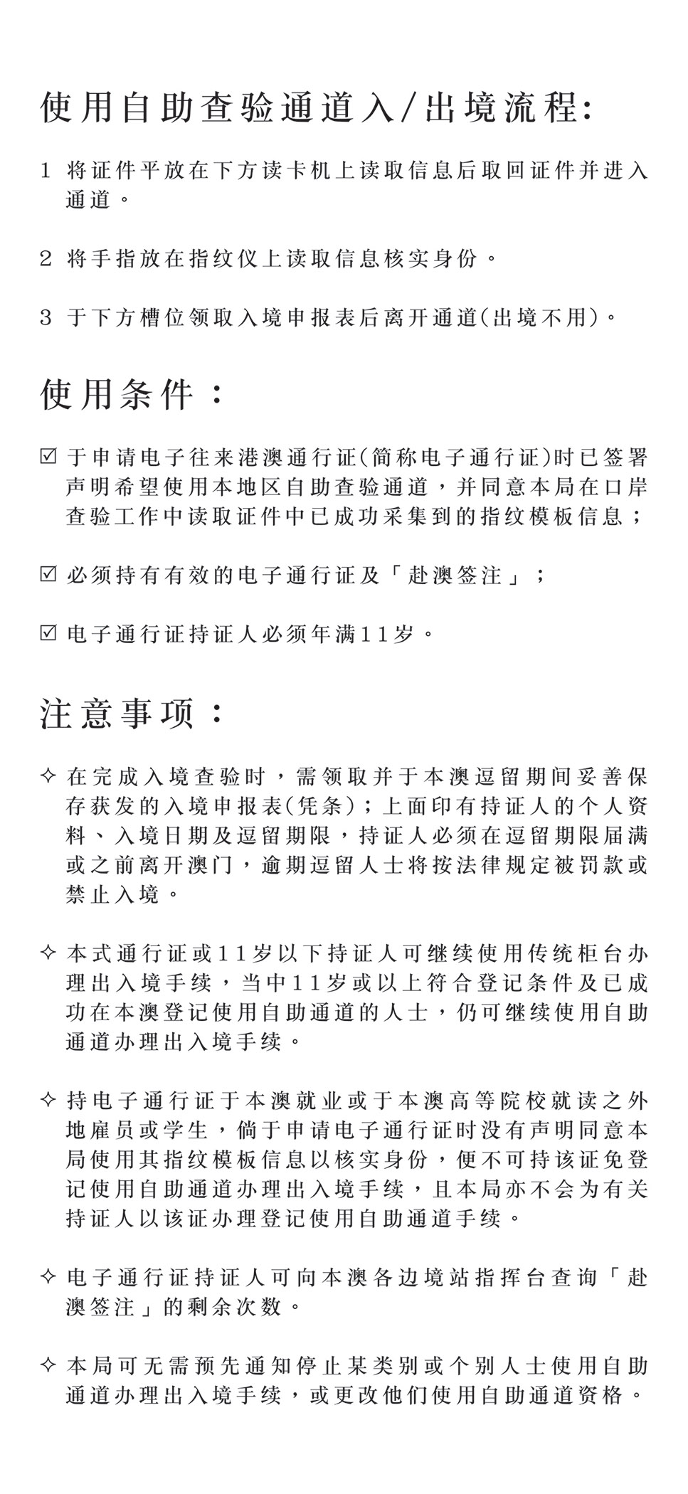
自2014年5月20日起,廣東省公安機關出入境管理部門開始受理電子往來港澳通行證(以下簡稱電子通行證)的申請,同時停止受理現行往來港澳通行證(以下簡稱本式通行證)的申請。治安警察局將積極配合新證之使用,採取應對措施。

電子通行證為卡式證件,往來港澳簽注不再採取貼紙的方式,而是直接列印在證件背面,證件內嵌非接觸式晶片存儲持證人個人資料等資訊。電子通行證啟用後,原來的本式通行證仍可按規定有效使用。

內地居民於申辦電子通行證時, 授權同意澳門治安警察局使用其指紋模板信息,便可直接使用於澳門各口岸自助查驗通道進出境,治安警察局將採取相應措施,配合電子通行證之使用,包括制訂適當指引、優化自助查驗通道及培訓人員,亦會密切留意電子通行證之使用情況,做好通關工作。


訂閱新聞局Telegram政府新聞頻道:https://t.me/macaogcs,即時接收最新消息。
訂閱頻道
澳門特別行政區政府新聞局 Facebook
澳門特別行政區政府新聞局 Facebook
澳門特別行政區政府新聞局 官方微信
澳門特別行政區政府新聞局 官方微信
微信訂閱號:澳門政府資訊 澳門政府資訊
微信訂閱號:澳門特區發佈 澳門特區發佈
澳門特別行政區政府新聞局 政府新聞頻道
澳門特別行政區政府新聞局 政府新聞頻道
已複製連結
跳到頁面頂部