Loading

专题新闻

【图文包】最新入境澳门的防疫措施 (2022/11/8)

新闻局
2022-11-08 15:20
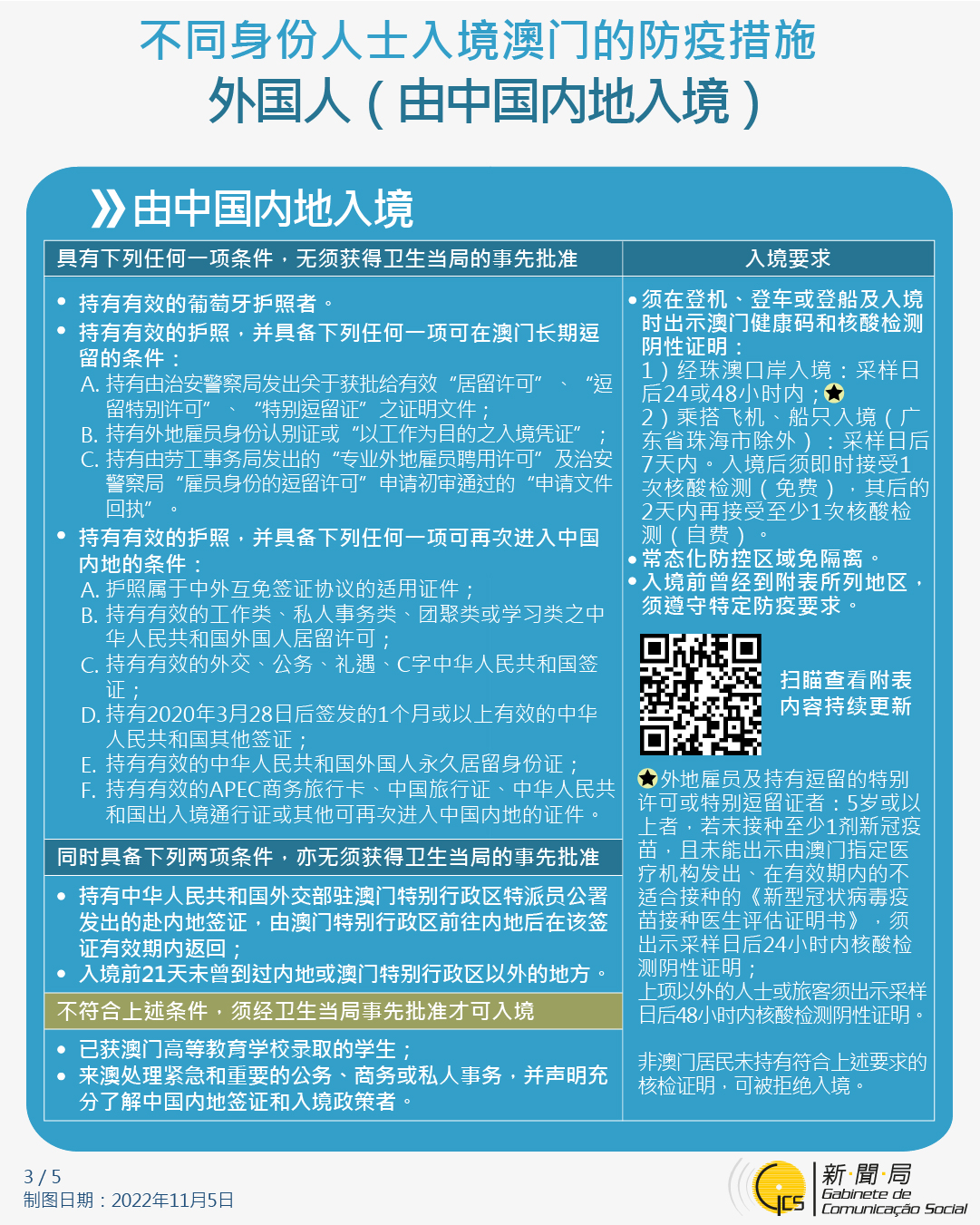
  • 不同身份人士入境澳门的防疫措施

  • 不同身份人士入境澳门的防疫措施

  • 不同身份人士入境澳门的防疫措施

  • 不同身份人士入境澳门的防疫措施

  • 澳门入境珠海措施

未能播放Youtube视频

不同身份人士入境澳门的防疫措施

繁体附表网址:https://www.gcs.gov.mo/ncv/annex/index.html?p=1&l=zh-hant&s=m

简体附表网址:https://www.gcs.gov.mo/ncv/annex/index.html?p=1&l=zh-hans&s=m


订阅新闻局Telegram政府新闻频道:https://t.me/macaogcs,即时接收最新消息。
订阅频道
澳门特别行政区政府新闻局 Facebook
澳门特别行政区政府新闻局 Facebook
澳门特别行政区政府新闻局 官方微信
澳门特别行政区政府新闻局 官方微信
微信订阅号:澳门政府信息 澳门政府资讯
微信订阅号:澳门特区发布 澳门特区发布
澳门特别行政区政府新闻局 政府新闻频道
澳门特别行政区政府新闻局 政府新闻频道
已复制连结
跳转到页面顶部